吉利汽车(00175)和长城汽车(02333)“黑公关事件”暂告一段落。
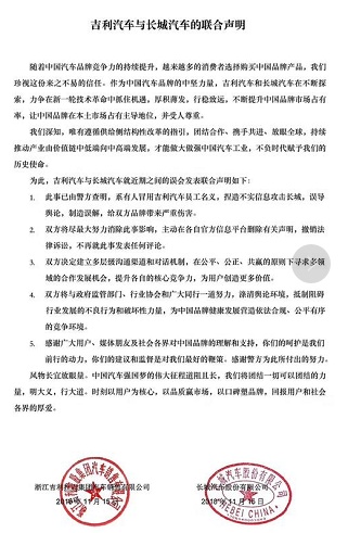
智通财经APP获悉,11月15日,吉利汽车和长城汽车分别在微博发布联合声明,就“黑公关事件”进行回应。联合声明称,该事已经查明,系有人冒用吉利汽车员工名义,捏造不实信息攻击长城,误导舆论,制造误解。
声明中指出,双方将尽最大努力消除此事影响,主动在各自官方信息平台删除有关声明,撤销法律诉讼,不再就此事发表任何评论。

据了解,10月18日“黑公关事件”爆发,长城汽车官方微博随即发表声明称,长城汽车长期遭遇大量恶意攻击和抹黑,怀疑这是有企业组织、有预谋的“黑公关”迹象,并在声明中提到了吉利汽车。
随后,吉利汽车回应表示自己是遭人抹黑,浙江吉利控股集团董事长李书福也站出来说,“针对此次事件,要请合规部门检查相关预决算和相关合同,如果发现是企业内部人员所为,无论是谁,一定会依法依规进行处理”。同日,长城汽车自证清白,向警方报案。
10月29日,杭州市公安局滨江分局官方微博发布警情通报显示,滨江警方已经将嫌疑人宁某抓获,经初查,宁某于2017年11月起,多次通过网络平台发布“吉利请水军”等评论。今年10月中旬,宁某将一个微信群改名为“吉利汽车公关分群5”,设置微信头像为吉利汽车车标,并在该微信群内发布有关“吉利汽车招募水军、黑长城汽车”的虚假信息,后将该微信聊天记录截图后以“吉利公关部经理”的名义通过网络平台进行发布。
之后,中国汽车工业协会亦发表声明称,长期以来,全行业深受黑媒体、黑水军危害。他们刻意抹黑中国品牌形象、蓄意误导消费者并从中牟利,尤其在当前消费者购买意愿减弱、行业增速放缓的特殊时期,给中国品牌形象造成了恶劣影响。




