本文来自国信证券的研报,作者王剑、李锦儿。
主要逻辑与结论
报告初略估算最新收盘时各证券公司股权质押资产减值情况和最新担保比例, 假设初始交易质押率为 0.5, 部分券商股权质押资产整体市值下跌超过四成,从担保比例来看,大部分券商低于 1.3 倍,可见股权质押风险局势紧张。券商股的超低估值也充分反映了业务爆仓对券商净资产的担忧。近期,监管层密集发生合力化解股权质押业务风险,重视程度前所未有,预计股权质押业务风险逐步得到缓解, 券商股估值具备较大的估值修复空间。
股票质押业务步入规范化发展阶段
股票质押业务作为企业融资的重要工具,自推出以来高速发展,过去几年尚未出现较大的震荡,但年初以来,股票质押业务流动性危机频繁出现,上市公司股权质押平仓公告数量几何级别增长,业务风险快速放大。其紧张局面一方面与市场波动相关,另一方面与监管新规息息相关,与公司基本面恶化关系不大。在实践中,资金融出方主要通过与融入方协商,通过合同延期、补充担保等多种方式进行处理,在一定时间内逐步化解风险。最终确实需要进行违约处置的,受股份减持规定等因素影响,直接从二级市场减持的金额较为有限。
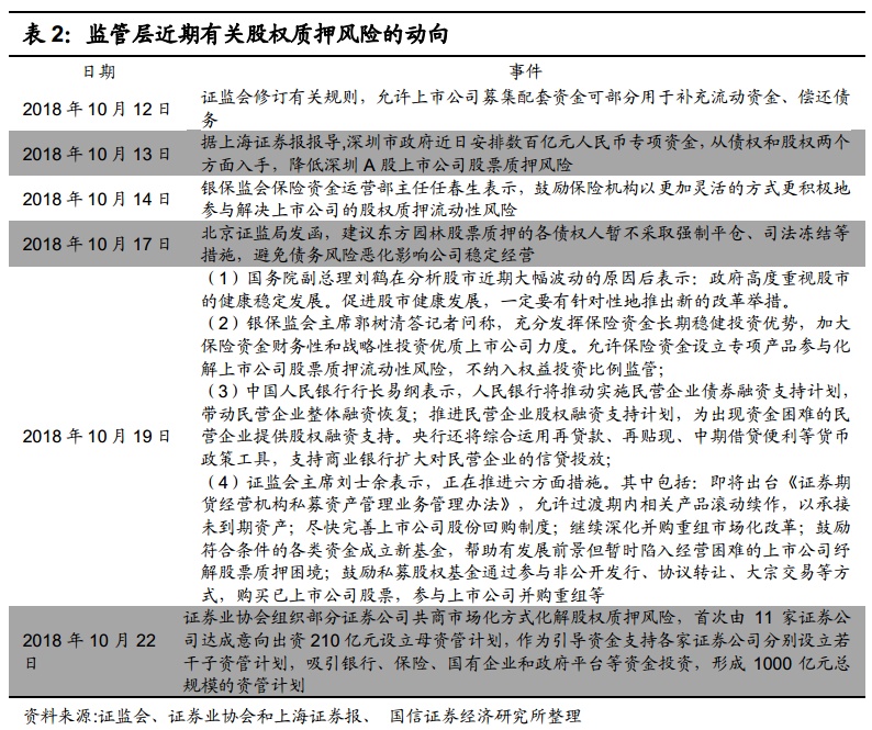
监管层合力化解股权质押业务风险
近期,监管层密集发声,以市场化方式缓解股票质押业务风险,各市场参与方,包括各地政府、央行、证券会、银保监会等,正积极推出相关政策,通过各类金融机构更着实有效的帮助市场化解 A 股的股权质押风险,同时推动股票市场的健康发展。

投资建议:具备较大估值修复空间
当前证券板块 PB 估值为 1.24 倍,处于历史最低位, 多家券商破净, 已充分反映了股票质押业务的风险,随着监管层采用市场化手段缓解股票质押业务风险, 在股票质押担忧缓解后,券商股估值修复在即。推荐:中信证券、华泰证券、东方财富、东方证券。


风险提示
市场大幅波动对业绩造成的不确定性;金融监管预期外趋严。



