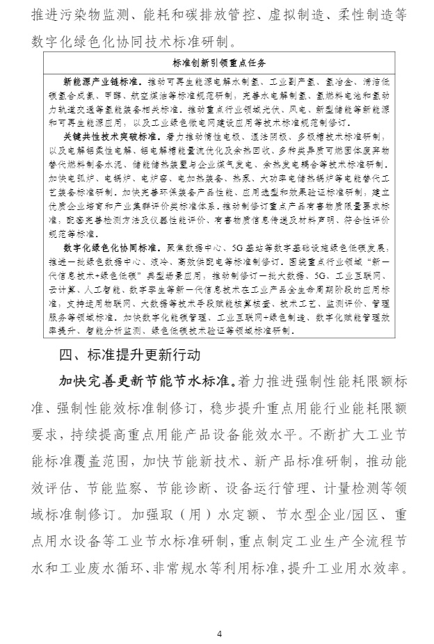
智通财经APP获悉,6月26日,工信部发布发布印发《关于深入推进工业和信息化绿色低碳标准化工作的实施方案》的通知。方案提到,加强绿色低碳产业培育标准引领。加快工业绿色微电网、工业领域清洁低碳氢应用、中低温余热余能高效利用、超长寿命高安全性储能电池等多能互补利用标准制修订,加大工业领域可再生能源和新能源利用。加快推动完善光伏、新能源汽车、绿色智算、绿色船舶、绿色航空、绿色电力装备、绿色轻工、环保装备等领域标准体系,支撑绿色发展新动能培育。
原文如下:
工业和信息化部办公厅印发《关于深入推进工业和信息化绿色低碳标准化工作的实施方案》的通知
工信厅科〔2025〕33号
各省、自治区、直辖市工业和信息化主管部门,有关行业协会、标准化技术组织和专业机构:
为切实发挥标准对工业和信息化绿色低碳领域的引领和支撑作用,健全完善绿色低碳标准体系,我部组织编制了《关于深入推进工业和信息化绿色低碳标准化工作的实施方案》,现印发给你们。请结合本地区、本行业、本领域实际,在标准化工作中贯彻执行。
工业和信息化部办公厅
2025年6月13日






本文编选自工信部,智通财经编辑:陈雯芳。




