天空才是尽头,黄金价格已经无敌了。投行们也都在喊加仓,高盛甚至将目标价喊出4500美元/盎司的极端价格,特朗普也来凑热闹,发出“拥有黄金者制定规则”的逆天言论。
智通财经APP了解到,黄金现货价格按月持续飙升,3月突破3100美元/盎司,4月再度突破3400美元/盎司,按年呈现加速上涨的态势,2023、2024以及2025年至今涨幅分别为13.7%、26.4%及32.9%。而受金价上涨影响,黄金板块标的今年获得了大幅的市值溢价,其中港股赤峰黄金(06693)年内涨幅高达1.4倍。
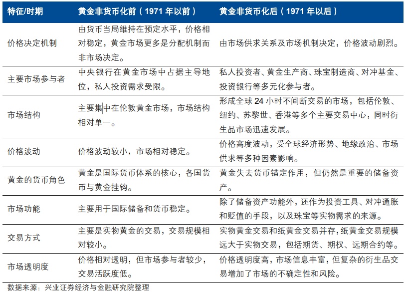
其实黄金价格一直处于上升的趋势,以黄金作为非货币后长达超半个世纪周期看,黄金价格穿越了时间周期,而空间高度则不断刷新高。
那么黄金为何能一直涨?
从时间节点看,1971年为重要的分界线,美国关闭黄金兑换窗口,黄金非货币化,而布雷顿森林体系解体,黄金的储备及投资价值飙升,此外参与者从国家到社会多样化也驱动了黄金投资的繁荣,其三大属性,包括抗通胀、避险以及央行储备属性不断被放大,推动价格从37.44美元/盎司涨至如今的3500美元盎司。

商品价格本质上是供需决定,但黄金不同于其他商品,当投资需求占主导时,供需不再是价格的决定性因素,因在巨大的波动下成为了风险资产。根据兴业证券研报,2024年黄金的投资需求占比32%,连同央行储备(21%)合共占比高达53%,而且该比例处于扩大趋势,到2025年或将超过60%。
而投资需求看重黄金的避险及抗通胀能力,在抗通胀上,以2015-2024年为例,全球年均通胀率为3.23%,而黄金价格的年均涨幅为10.6%,作为全球性资产,能跑赢通胀的屈指可数;而在避险上,每一次局部动荡以及经济危机都让恐慌指数(VIX 指数)飙升,而这也为黄金带来一波上涨行情,比如2008年金融危机、2015年股市泡沫及2020年疫情,都助推了金价的长周期的上涨。
另外,央行是金价上涨的第二大推手,最近三年央行购金已连续三年超过1000吨,2024 年前十大购金国家分别为波兰、土耳其、印度、阿塞拜疆、中国、捷克、伊拉克、吉尔吉斯斯坦、匈牙利及乌兹别克斯坦,其中中国增持黄金44.17吨,储备为2279.57吨,位居全球第6位,2025年仍保持增持,截至3月约为2292.33吨。
黄金还能涨吗?
如果从长期趋势来看,黄金仍是人们的投资首选,一方面历史规律具客观性,趋势性上涨难回头,趋势投资者以及追涨杀跌的短线持续推高价格;另一方面当前局部冲突以及美国贸易战预期下,避险及通胀需求依旧空前高涨,而且去美元化成为共识,各国央行持续加大购金力度,投资需求主导黄金的长周期。
值得注意的是,美国黄金储备非常高,在债务高企下可能通过货币化黄金进行化债,这也给金价带来长期上涨的预期。
数据显示,2024年美国的财政赤字达到1.83万亿美元,而美国利息支出达8811亿美元,占财政收入达18%,利率与高利息凸显债务增长的不可持续性。同时美国贸易一直都处于逆差状态,且逆差呈现扩大的趋势,特朗普试图发起贸易战挽救,但全球化共识下,无疑只会搬起石头砸自己的脚。
货币化黄金或成特朗普政府化债的首选。截至2024年年底,美国黄金储量以8133.46吨位列第一,大约相当于其后3个国家德国、意大利及法国的储备量之和,与其他国家央行持有不同,美国是财政部持有,这就有了很高的政治意义,通过和美联储的反复操作,不断推高持有黄金的市值,达到化债的意义。
但短期来看有较高的回撤风险,经历了连续两个月的放量大涨,短期加速赶顶,而且黄金多头已经赚的盆满钵满。正如前文所言,目前黄金已归列为波动率较高的风险资产,决定权不在于供需,而在于投资需求,无论短线还是长线投资者短期都存在获利退出以及抛货的需求,这可能导致价格短期回撤。
黄金板块标的还可以持有吗?
黄金价格上涨带动黄金产业链上涨,但产业链环节包括上游金矿、中游加工以及下游金饰品不同对基本面的影响会有差异,其中对上游金矿影响最为直接,以紫金矿业(02899)为例,作为矿产金的全球龙头,受益于价格上涨,业绩保持双位数增速,穿越历史周期,而其市值也连涨10年,翻了16倍。
紫金矿业拥有武里蒂卡、罗斯贝尔、诺顿金田、陇南紫金、Timok 铜金矿等金矿,根据中国黄金协会数据,2024年中国实现矿山产金298.4 吨,公司矿山产金份额24%。截止2024年12月,该公司保有探明、控制及推断的金总资源量高达3972.53吨,在保有证实储量中,其金达1486.60吨,龙头地位稳固。
赤峰黄金(06693)于今年3月份上市,是此轮金价上涨的最大受益标的之一,该公司业绩规模相比于资金要小的多,但也保持双位数的增速,2024年利润翻倍。其拥有金矿包括五龙矿业、华泰矿业、万象矿业以及金星瓦萨等,2024年年黄金产量15.16吨,2025年计划生产黄金16.7吨。该公司在所有矿山全面加大勘探力度,并启动制作探矿增储三年计划,资源量和储量有望进一步提升。
在下游方面,老铺黄金是最大的受益标的,在过去两年收入及净利润均保持三位数的增速,期间市值翻了10倍以上。该公司为高端古法黄金领先品牌,通过品牌破圈、产品迭代、渠道升级,多维驱动公司同店收入高增长。截至2024年底,品牌端公司创作出近2000项原创设计,渠道端门店总数36家,而忠诚会员数达35万人。
不过上述标的市值随金价长周期上涨,持有溢价以及估值都较高,当前黄金作为风险资产,投资情绪高昂下仍谨慎价格的短期大幅回撤,而标的对金价敏感度高,这可能使得估值也跟随着回撤。但长期因金价具有上涨预期,标的基本面有较强的支撑,而业绩增长驱动下市值将保持上升趋势。
总的来说,从多重维度看,金价短期溢价过高并不影响长期上涨预期,而黄金板块尤其是上游金矿领域将得到资金的长期青睐。





