智通财经APP获悉,中信建投发布研报称,未来90天预计美国与贸易伙伴国开展双边或小范围多边商谈,关税博弈进入深水区。此间或有反规避调查等非关税行为,抢出口浪潮能否再现,存在不确定性。不论如何,短期内中国企业或将重新考虑产业布局,放缓第三国投资。
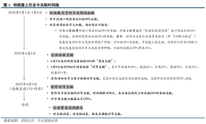
2025年2月至4月,特朗普的关税博弈框架开始明朗:从序幕(表明关税态度)到升级(针对所有国家)再到深化(双边博弈)。
4月9日关税税率快速下降,颇具戏剧性,但这并非意味着关税博弈结束,相反关税博弈进入深水区。
美国工业制造业底子偏薄,大量生产生活必需品高度依赖进口,美国或难以承受一次普遍高额的关税带来的滞涨冲击,特朗普主导关税博弈一条或有路径是“高税率口号-->给定缓冲时间-->观察并博弈-->推进下一步博弈”。
事件:
北京时间4月10日凌晨1点19分,特朗普暂停征收对等关税90天,除中国外,所有国家仅征收10%关税,同时对华关税提高至125%。
中信建投主要观点如下:
一、对等关税豁免落地,市场纠偏之前悲观预期
4月2日,特朗普政府宣布全面加征对等关税,关税覆盖范围和税率均大超预期。
4月5日起,对所有贸易伙伴征收额外10%从价关税。
4月9日起,对约60个国家(与美国逆差较大、经前期审查非关税壁垒问题较多的部分国家)加征特定关税,例如对中国加征34%、对越南加征46%等。
4月9日对等关税生效,但仅仅13个小时后,特朗普宣布暂停对等关税90天。
对等关税于北京时间4月9日12时生效,13个小时后,即4月10日凌晨1点19分特朗普宣布除中国外,暂停加征对等关税。
4月9日生效的对等关税暂停90天,并将对等关税税率调整至10%(立即生效)。
对中国的关税提高至125%(立即生效)。
特朗普表示,已有75个以上的国家提出就贸易壁垒、关税、货币操作等与美国谈判。同时称,暂停的条件是没有对美国采取报复性措施。
4月9日关税落地之后,风险资产大幅反弹,市场开始纠偏此前的过度悲观预期。
特朗普在美股午盘发布暂缓消息后,美股经历了史诗级的暴涨。纳指100创2001年以来的最大单日涨幅,标普500则是2008年金融危机后的最大单日涨幅,同时美股成交量也创下历史新高。


二、悲观和乐观之间迅速切换,市场忽略了什么?
4月2日特朗普宣布超预期的对等关税后,全球市场演绎极致避险逻辑,股市经历巨幅下跌。纳斯达克下跌超13%,标普500下跌超12%。A股和港股亦出现较大跌幅,4月7日上证指数跌7.34%,同花顺全A跌12.12%,A股平均跌幅已经超过10%,恒生科技下跌-17.16%。
4月10日凌晨特朗普宣布暂停关税90天后,市场情绪重回乐观,美股开始一轮暴涨。
4月特朗普两轮关税,深刻牵引着全球资产。因为特朗普关税路径并不透明,市场缺乏有效的定价锚,全球资产在极度悲观和乐观之间切换。
对于4月以来的两波关税,市场将更多的关注点放在税率本身,忽略了每一次关税税率细则之后的豁免时间的深刻含义。这也是为何4月2日高额对等关税税率落地之后,市场过度悲观定价了关税的一次性脉冲;而在4月9日大部分国家对等关税豁免之后,市场又完全逆转,开启的乐观定价。
税率高低固然影响两国经贸关系,但在动态博弈过程中,税率随时可能调整,税率真正重要的角色是充当博弈工具。
这次关税博弈将挑战二战之后的贸易规则,解读特朗普重塑经贸规则的意图,除去税率之外,可以在每一次关税生效之前的等待时间,或者豁免时间中解读出另外含义。
4月2日高额对等关税落地之前,特朗普设定一个为期1周等待期限,目的是为观察市场以及各国反应。
4月2日至9日,全球资本市场在集中交易一轮衰退风险,甚至美债出现流动性风波。这都在反馈,超出市场预料而又极高的关税,将重创美国乃至全球经济,引发金融市场风险。
而在4月2日对等关税宣布以来,不少国家纷纷给出及时反映,或明确反制(中国),或取消对美关税(越南),或寻求对话协商(韩国、日本等)。不同国家的反馈截然不同。
4月2日对等关税宣布具体税率,但并未立刻执行实施,本质上就是为了给全球市场以及各国一个恰当的反应时间。而彼时全球急切定价一轮大衰退,本质上是过度定价了税率大幅超预期,但忽视对等关税没有即刻执行,就说明落地之前仍有回旋余地。
回过头看,4月2日市场因为忽略了7天等待期的国际政治博弈,故而过度悲观定价了关税。
4月9日对等关税落地,但在豁免期内(90天)普征10%,同样需要关注未来90天内特朗普关税之外的操作。
按照特朗普的说法,未来90天就是一对一的谈判,制定双边或小范围多边贸易协定,谈判进展和最终结果则取决于各国能否满足美国要求。
4月7日,美国白宫经济顾问委员会主席斯蒂芬·米兰指出各国要想不被加征关税,就要满足5点要求:
①其它国家不能报复美国“对等关税”举措;
②他国可通过开放市场、从美国购买更多商品来制止所谓不公平和有害贸易行为;
③增加国防开支并从美国进行采购;
④增加在美国投资;
⑤要求各国直接向美国财政部提供资金,以帮助美国维护全球公共产品运行。
考虑到上述要求较为严苛,预计各国与美国谈判或有波折。此时各国除了对美国妥协或反制以外,也会通过加强与其他贸易伙伴国的双边、多边贸易谈判,加入区域性贸易组织或贸易协定等,以争取更为有利的贸易条件,
与4月2日定价类似,若市场将注意力过度聚焦于4月9日美国宣布的豁免期内税率大幅低于预期(仅10%),那么市场还是相对忽略了未来90天内关税博弈的曲折以及90天之后可能的关税变盘。
基于此,市场需要更理性客观评估本轮由美国发起的关税博弈,未来路径并不平坦。

三、为何美国要采用90天豁免,而非关税即刻落地?
特朗普发起的本轮关税博弈,旨在重塑既有全球贸易规则,故而特朗普在评估每一步关税时,都给定时间来评估外界反应,同时缔造博弈的时间窗口。
4月2日对等关税出炉后,美股暴跌,市场情绪极致悲观。特朗普采用90天豁免情绪能暂时安抚市场情绪。
除了“观察-博弈”之外,特朗普之所以未能即刻执行4月2日公布的高额对等关税,还有一个重要原因是美国产业结构无法承受一次休克式的全球供给收缩。
90天豁免能作为经济缓冲的有效对策:避免短期供应链断链冲击与通胀失控。
一次性加征高额关税会导致跨境物流瘫痪。例如2月1日,特朗普取消了美国对价值低于800美元的小额货物的“最低限度”关税豁免。但由于政策的突然执行,导致大量包裹滞留清关。特朗普随后在2月7日恢复了此前被取消的小额免税条款。
90天豁免期给了企业调整物流路径时间,如可以转道越南、墨西哥等,避免港口拥堵和供应链休克。
一次性加征高额关税会造成国内产品价格暴涨,加剧通胀压力。美国采购商并不能立即找到新的物美价廉供货商,美国零售市场将会遭受冲击。基于测算,美国3月的零售商品库存只够支撑两个月(即维持到今年5月),这也意味着若即刻实施4月2日公布的高额关税,美国将迎来一次零售市场冲击以及物价紊乱。
美国工业制造业底子偏薄,大量生产以及生活必需品高度依赖进口。
结合此次特朗普关税打法,大致可以摸清一条规律,美国或难以一次性给定广泛而高额关税,未来关税博弈的一条或有路径是“高税率口号-->给定缓冲时间-->观察并博弈-->制定下一步关税细则”。
还是需要强调,关注税率的同时,更要关注博弈过程本身。



四、如何看待未来全球抢出口以及资本市场表现?
毫无疑问,未来90天是一次国别博弈的关键时间窗口,大致方向是美国将逐一采用双边或小范围多边商谈。在这90天之内,全球生产需求还将面临三种情景:
情景一,二季度中国对非美经济体的出口或提速,存在抢出口效应。
目前美对华关税加至125%,对其他国家税率仅加至10%,如此悬殊的税率差异将导致美国增大从其他国家进口。
2025年2月美国进口中的中国份额占比仍高达11%,短时间内没法找到足够产品替代,只能选择转口贸易,中国产品将经由第三国进入美国。因此二季度中国对非美经济体的出口或提速。
情景二,针对途经第三国抵达美国的中国产品,美国或频繁实施反规避调查,全球抢出口节奏或受阻。
美国1988年的《综合贸易与竞争法》第1321条确立了“进口国境内组装”、“第三国组装”、“产品微小改变”与“后期开发”四种规避形式。
早在2024年,美国就对途经泰国、柬埔寨、越南和马来西亚的中国光伏产品;途经墨西哥的中国钢材和铝材,征收了反规避关税。
如果未来90天之内,博弈加大,不排除出口第三方国家针对中国产品进行反规避调查,抢出口或许面临压力。
情景三,短期内中国企业放缓第三国投资,重新考虑产业布局。
特朗普对各国关税税率是不确定的,未来90天内关税不确定较大,企业更倾向于观望关税谈判进展,而非贸然扩大海外产能。
后续随着关税博弈落定,中国企业将重新调整产业布局。哪些国家或地区面临的关税博弈较低,哪些地方投资或更有优势。
本轮关税大博弈正从全面升级走向博弈深水区。
后续全球资产变局的关键在于美国能否抵抗一轮高额关税带来的国内滞胀压力。对所有国家10%关税生效,美国进口产品价格将上涨,虽有汇率影响,上涨幅度或低于10%,但仍对美通胀影响不小。关税对美国经济的深度影响展现后,届时美国或将经历一轮滞胀讨论。
中国资产则总体定价风偏回落、需求较第一阶段走弱、博弈内需政策预期,中长期,中国经济在外需承压之下稳住内需。

风险提示
中国消费复苏的持续性仍存不确定性。今年以来,居民消费开始回暖,但恢复水平有限,未来延续低位震荡,还是能继续向常态化增速靠拢,仍需密切跟踪。消费如持续乏力,则经济回升动力受限。
中国地产行业能否继续改善仍存不确定性。本轮地产下行周期已经持续较长时间,当前出现短暂回暖趋势,但多类指标仍是负增长,未来能否保持回暖态势,仍需观察。
欧美紧缩货币政策的影响或超预期,拖累全球经济增长和资产价格表现。
地缘政治冲突仍存不确定性,扰动全球经济增长前景和市场风险偏好。
全球关税政策具有不确定性,关税可能拖累全球经济增长,影响资产价格表现。





