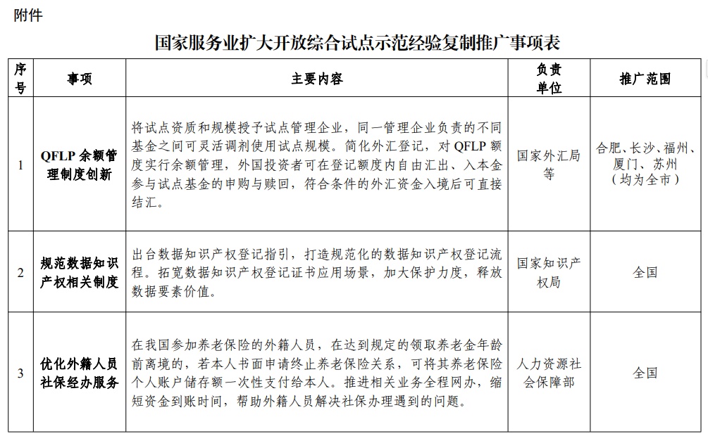
智通财经APP获悉,4月11日,商务部等9部门印发关于复制推广国家服务业扩大开放综合试点示范经验的通知,根据工作需要,近期商务部会同有关部门集中总结了一批试点示范经验,涉及金融、医疗健康等多个重点领域,现予印发,在全国或有关地区复制推广。



本文编选自:商务部官网;智通财经编辑:陈筱亦。
智通财经APP获悉,4月11日,商务部等9部门印发关于复制推广国家服务业扩大开放综合试点示范经验的通知,根据工作需要,近期商务部会同有关部门集中总结了一批试点示范经验,涉及金融、医疗健康等多个重点领域,现予印发,在全国或有关地区复制推广。



本文编选自:商务部官网;智通财经编辑:陈筱亦。