智通财经APP获悉,国家金融监督管理总局近日印发《关于调整保险资金权益类资产监管比例有关事项的通知》,优化保险资金比例监管政策,加大对资本市场和实体经济的支持力度。《通知》主要内容包括:一是上调权益资产配置比例上限。简化档位标准,将部分档位偿付能力充足率对应的权益类资产比例上调5%,进一步拓宽权益投资空间,为实体经济提供更多股权性资本。二是提高投资创业投资基金的集中度比例。引导保险资金加大对国家战略性新兴产业股权投资力度,精准高效服务新质生产力。三是放宽税延养老比例监管要求。明确税延养老保险普通账户不再单独计算投资比例,助力第三支柱养老保险高质量发展。
原文如下:
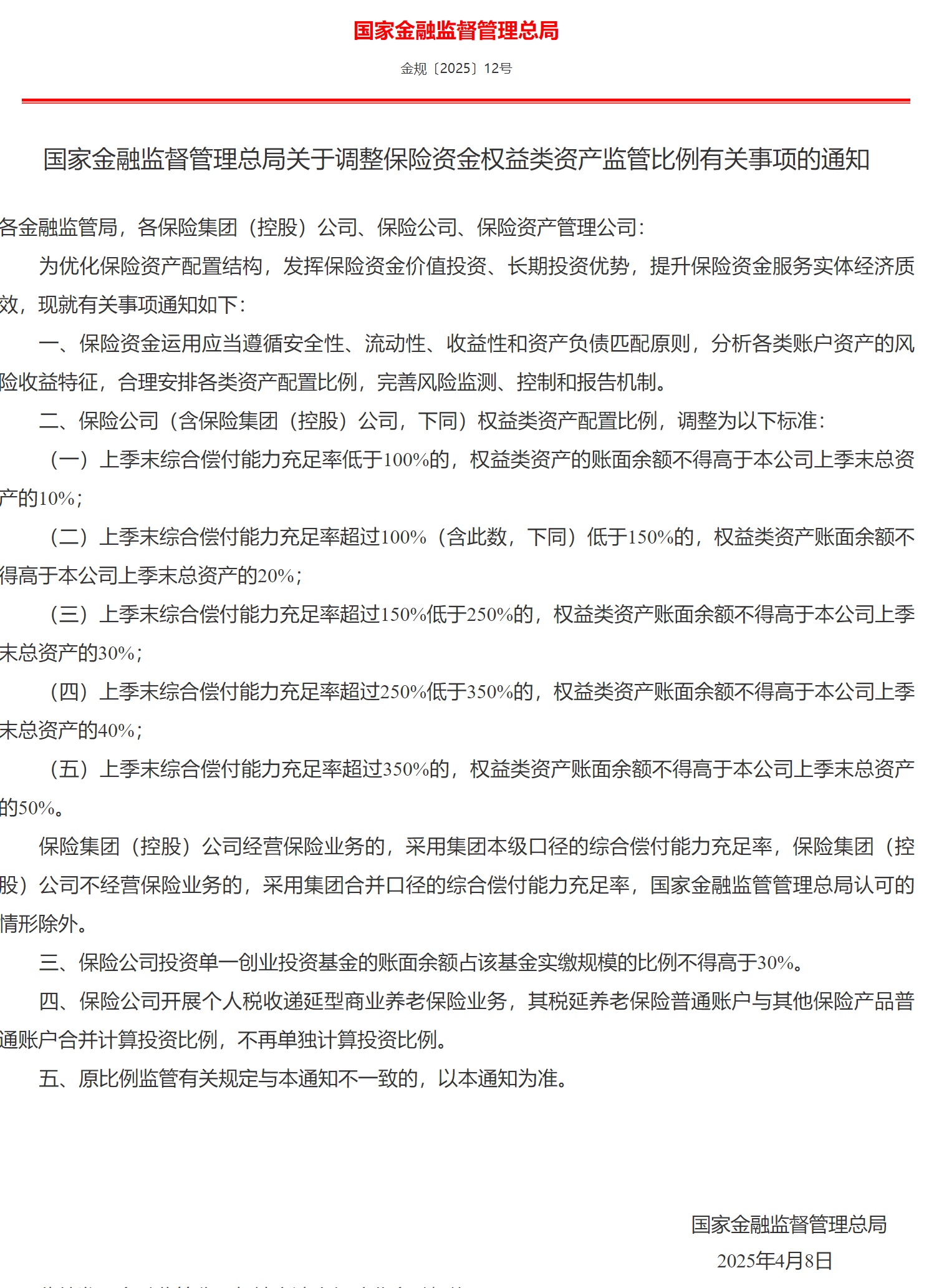
国家金融监督管理总局发布
《关于调整保险资金权益类资产监管比例有关事项的通知》
为深入贯彻落实中央金融工作会议决策部署,提升保险资金服务实体经济质效,国家金融监督管理总局近日印发《关于调整保险资金权益类资产监管比例有关事项的通知》(以下简称《通知》),优化保险资金比例监管政策,加大对资本市场和实体经济的支持力度。
《通知》主要内容包括:一是上调权益资产配置比例上限。简化档位标准,将部分档位偿付能力充足率对应的权益类资产比例上调5%,进一步拓宽权益投资空间,为实体经济提供更多股权性资本。二是提高投资创业投资基金的集中度比例。引导保险资金加大对国家战略性新兴产业股权投资力度,精准高效服务新质生产力。三是放宽税延养老比例监管要求。明确税延养老保险普通账户不再单独计算投资比例,助力第三支柱养老保险高质量发展。
《通知》的发布是优化保险资金资产配置的重要举措,有利于促进保险业做好金融“五篇大文章”,更好发挥长期资金和“耐心资本”优势。下一步,金融监管总局将持续完善保险资金运用监管政策,助力经济社会发展。

本文编选自:“国家金融监督管理总局”官网;智通财经编辑:刘璇。




