2024年是低空经济发展元年,未来中国低空经济市场万亿元蓝海。
2025年将为低空经济基础设施建设的重点年份,同时,或将为eVTOL商业化运营的元年。根据多地政府政策,明年或将为地方政府建设低空经济基础设施的重点年份。同时,中央空管委即将在六个城市开展eVTOL试点,六个试点城市初步确定为合肥、杭州、深圳、苏州、成都、重庆。亿航公司目前也正在申请OC(运营许可证),随着eVTOL试点的开放,明年有望迎来商业化运营的元年。
展望2025年,低空经济领域将有哪些投资机遇?中信建投证券通信、军工研究团队推出【低空经济2025年投资展望】:
01 通信视角下的新质生产力:科技自强,先进发展
5G-A:助力打造通感一体化网络,护航低空经济腾飞
从R18协议标准制定开始,5G进入5G-A(5.5G)阶段。3GPP在2021年4月的第46次PCG(项目合作组)会议上正式将5G演进的名称确定为5G-Advanced,即5.5G。2019年5G第一版标准协议R15冻结,主要针对eMBB场景;2020年R16冻结,主要针对物联网、车联网等垂直行业领域进行了优化和增强,侧重uRLLC;2022年R17冻结,主要关注于提升网络能效、优化网络切片等方面,提升网络智能化能力;2024年6月,R18标准冻结,标志着5G-A时代的开启,5G-A作为5G的半代演进,针对5G的性能指标进行了再次增强,做到了更快速率、更大连接、更低时延。

设备商、运营商积极推进5G-A商用。
在R18标准冻结之前,5G-A的一些技术和产品,已经被部分厂商发布。2023年初,高通推出了首个5G Advanced-ready调制解调器及射频系统X75和X72,提前一年半实现了对R18的支持;2023年10月,华为发布全球首个全系列5G-A产品解决方案,使网络能力十倍提升,整网谱效、能效和运维效率最优,助力运营商向5G-A高效平滑演进。产业界迫不及待推动5G-A,主要还是看重5G-A所带来的网络能力提升,以及新的应用场景。一方面,5G-A将持续增强已有的能力(例如下行速率提升至10Gbps,支持千亿连接等),支撑传统5G业务大规模应用,平滑演进,保护已有投资;另一方面,5G-A还将增加新的能力,如智能化、高精度定位等。此外,5G-A面向沉浸实时,智能上行、工业互联、通感一体、千亿物联和天地一体等场景,典型应用涵盖XR、工业互联网、智慧交通等。

5G-A:通信和感知融合的初步阶段。
通感一体网络(Integrated Sensing and Communication, ISAC)是指用同一张网络实现通信和感知功能,整个通信网络可以作为一个巨大的传感器,通过从无线信号中获取距离、速度、角度信息,可以提供高精度定位、手势捕捉、动作识别、无源对象的检测和追踪、成像及环境重构等广泛的新服务。另一方面,感知所提供的高精度定位、成像和环境重构能力可以帮助提升通信性能,例如波束赋形更准确、波束失败恢复更迅速、终端信道状态信息(Channel State Information,CSI)追踪的开销更低,实现“感知辅助通信”。5G-A和6G演进的核心特征之一就是通感一体化,传统的通信基站可以提供高速率、高可靠的通信手段,但感知能力尚不足,无法完全对低空经济活动进行支撑,而5G-A基站通过频率提升、天线和射频通道数量增加等方式,提升通信性能的同时增强感知能力。除此之外,基于通信感知信息的专网通信设备和指挥调度系统,也将在低空基础设施中发挥重要作用。
低空经济发展离不开通信和感知网络。
2024年3月27日,工信部等四部门联合发布《通用航空装备创新应用实施方案(2024-2030年)》。方案指出,聚焦无缝通信与监视、数字导航、智能化空域管理等,发挥低空智联网技术联盟作用,配合推动低空智联网体系布局。推动智能高效新型运行服务体系建设。加快5G、卫星互联网等融合应用,支持空天地设施互联、信息互通的低空智联网技术和标准探索。
低空空域通常是指距地平面垂直距离在1000m以内的空域,根据不同地区特点和实际需要可延伸至3000m以内的空域,以垂直起降型飞机和无人驾驶航空器为载体进行低空作业。针对低空通信,由于低空飞行器智能化水平的提高,需要更高带宽对更广泛的飞行数据提供支持;针对低空感知,需要利用通信基站或卫星等设施来提高感知定位的精度。

5G-A实现方式:前期靠软件升级,后续还需频谱支持与产业链配套。
2024年运营商开启5G-A建设,但投资并不大,因为前期主要以软件升级方式为主。但如果要实现沉浸实时、超高速率、通感一体等性能,还需要增加新的频段。无线通信系统能力与感知性能均受限于不同频段的频谱资源特性与无线电波传播特性的差异。不同频段的衰落特性将影响通信系统的覆盖范围、信号接收质量等;频谱带宽,将影响通信信道容量、速率,影响感知系统的角度分辨能力及感知精度等。物理层的信号波形、天线设计、波束赋形均需要适配不同频段的频谱特性。一般而言,频率越高具有更高的带宽及感知精度,但信号衰减越严重,覆盖范围越小。此前,工信部新增毫米波频段(E波段,71-76GHz/81-86GHz)大带宽微波通信系统频率使用规划,以进一步满足5G基站等高容量信息传输(微波回传)场景需求,此外工信部还率先在全球将6425MHz-7125MHz全部或部分频段划分用于IMT(国际移动通信,含5G/6G)系统,为5G-A及6G发展奠定基础。
实现更高速率、通感一体等特性需要对现有基站进行升级,重点关注天线、滤波器等环节。
2022年以来,运营商以建设低频段、小通道数基站为主,无法很好的满足通感一体网络对于网络容量、感知精度的要求。5G-A的一大着力点在于Massive MIMO,采用64T或128T的射频通道数和将天线振子数从192提升到1000甚至2000(目前5G基站高配版是64T+192天线振子),以显著提升空口带宽,全频段走向ELAA(超大孔径天线),硬件性能显著提升。通过升级现有通信设备的通道数及天线阵子数,用不同的载波进行通信和感知处理,提升感知可行性;通过分割通信和感知的接收和发送模块,可从空间隔离度上减少通信对感知的影响,实现全双工有效替代。我们认为,如果电信运营商采用新频段建设5G-A且大规模应用Massive MIMO,无线设备及上游器件(天线、射频、滤波器等)、终端、模组等环节均受益。

02 建体系+补短板,迈入结构性增长新周期
“低空”概念根据军委2010年出台的《关于深化我国低空空域管理改革的意见》,“低空”空域指真高1000米以下,可根据不同地区特点和实际需要,具体划设低空空域高度范围。2016年国办出台的《关于促进通用航空业发展的指导意见》提出实现真高3000米以下监视空域和报告空域无缝衔接。由此衍生的“低空经济”既包括传统通用航空业态,又融合了以无人机为支撑的低空生产服务方式,通过信息化、数字化管理技术赋能,与更多经济社会活动相融合,形成了一种容纳并推动多领域协调发展的极具活力和创造力的综合经济形态,具有明显的新质生产力特征,发展空间极为广阔。低空经济的发展与商业航天密不可分,商业航天的发展为低空经济提供了丰富的应用场景。
低空经济的需求主要分为三类,第一类是低空飞行器作为运输器将人或物从一地运往另一地,提高人与物的连接效率能够有效提升经济活力。人的连接效率代表着促进效率提升而生产力提高;物的连接效率意味着在物流配送、本地生活等方面可以有效提升效率和经济活力。第二类是低空飞行器作为平台,搭载各类工作载荷,提升生产效率和政府治理效率有助于提升生产力和社会进步。商业需求包括农业植保、基础巡检、测绘、金融、矿产勘探;政府需求则包括政府监管(安防巡逻、缉毒缉私)、应急(航空灭火、航空救援、公共卫生服务、应急通信/指挥)、环境资源管理(国土、气象、水文)。第三类需求为开创新型生活模式满足人民对美好生活的愿望,主要包括低空旅游、航空运动、摄影、私人飞行、公务航空等。
2024年有望是低空经济发展元年,未来中国低空经济市场万亿元蓝海。2023年我国低空经济市场规模超5000亿元,随着下游应用领域的不断扩大,未来有望继续保持增长,按照民航和物流数据,设备价值量占运营收入的5-15%,基础建设占运营收入的20%。根据《通用航空装备创新应用实施方案(2024-2030年)》提出到2030年形成万亿级市场规模。同文件进一步指出,以2027年为节点,我国将致力于通用航空装备供给能力与产业创新的提升。以增强技术创新,完善产品谱系,加速示范应用等20个重点任务为核心,推动航空制造业新型工业化探索和实践。

政策牵引,政府发力,低空经济蓄势待发。国家对于低空经济高度重视,在空域政策、适航管理规则、标准与保证类政策、产业政策等多方面发力。
空域政策方面,根据《中华人民共和国空域管理条例(征求意见稿)》,我国将空域分为管制空域(A、B、C、D、E类)和非管制空域(G、W类)。与此同时,自2024年1月1日起施行的《无人驾驶航空器飞行管理暂行条例》为规范无人驾驶航空器的空域使用和飞行活动,提出了详细的管理措施。中国民航局发布《关于发布民用无人驾驶航空器飞行动态数据报送要求的公告》。民用无人机运行人在使用轻型、小型、中型、大型无人机实施飞行活动时,应当确保其使用的无人机向无人驾驶航空器一体化综合监管服务平台(UOM )联网报送飞行动态数据(民用无人驾驶航空器综合管理平台 UOM 已上线),且在运行时不得关闭报送功能。
适航政策方面,中国民用航空局(CAAC)通过《民用无人驾驶航空器运行安全管理规则》(CCAR-92部规章)及相关适航审定指南,对最大起飞重量25kg以上的中大型无人机实施适航管理,涵盖设计批准、生产批准和适航批准,同时为存量中、大型无人机提供了适航管理的平稳过渡方案,并要求申请人编制局方可接受的持续适航文件,以确保无人机的安全性和合规性,支持低空经济的健康发展。
标准与保障政策方面,《大型货运无人机系统通用要求》、《民用大中型固定翼无人机系统地面站通用要求》、《民用大中型固定翼无人机系统试飞风险科目实施要求》、《民用大中型固定翼无人机系统自主能力飞行试验要求》,四项标准将于2025年1月1日起施行。
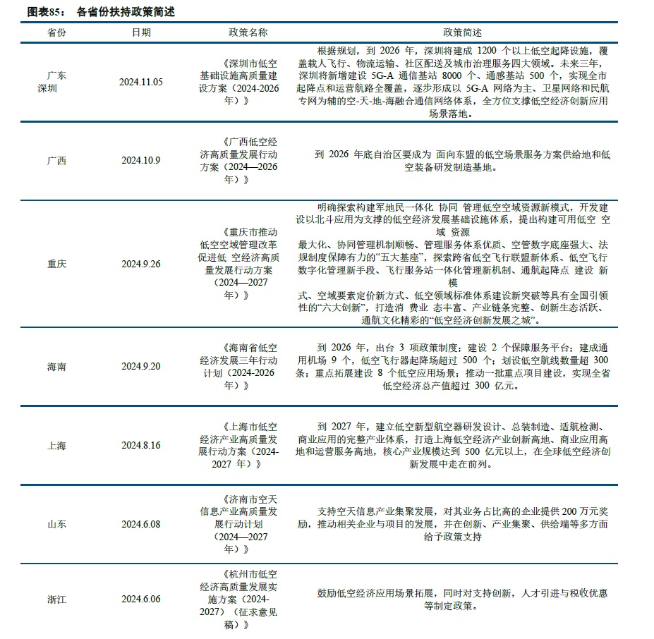
产业政策方面,3月27日,工业和信息化部、科学技术部、财政部、中国民用航空局关于印发《通用航空装备创新应用实施方案(2024-2030年)》(以下简称实施方案)的通知。地方政策方面,2024年11月止,全国多个省份地区陆续颁布扶持政策。政策通过提供经济补贴与奖励,建立相关体系与平台,协助企业融资等方式激励有关企业发展。

我们预计,明年将为低空经济基础设施建设的重点年份,同时,或将为eVTOL商业化运营的元年。根据多地政府政策,明年或将为地方政府建设低空经济基础设施的重点年份。同时,中央空管委即将在六个城市开展eVTOL试点,六个试点城市初步确定为合肥、杭州、深圳、苏州、成都、重庆。亿航公司目前也正在申请OC(运营许可证),随着eVTOL试点的开放,明年有望迎来商业化运营的元年。
低空经济的主要组成部分主要包括三张网,一是空天网:多为卫星,临近空间开发后飞艇可能也是其组成部分,为低空经济提供卫星通信、导航和遥感技术支持;二是低空网:航空器(无人机、eVTOL、通航飞机等),发展低空经济时在安全性、智能性、经济性和环保性方面优势显著;三是地面网:为低空飞行器运行提供空管环境(软硬件)、基础设施、算力等。
低空智能融合基础设施主要为“四张网”,包括“设施网”、“空联网”、“航路网”和“服务网”。设施网指支撑低空飞行业务的各种物理基础设施,如起降站,能源站等;空联网指通信、导航和感知等信息基础设施,是将低空数字化成可计算空域的关键;航路网指提供空域和飞行数字化管理和服务能力的核心平台(操作系统);服务网指组合数字化管理和服务能力而构建的赋能各低空经济管理和业务主体(如政府方、空管方、管理方、运营方、业务方等)的应用。

国内外已出现eVTOL产品,蓝海市场呈现差异化竞争趋势。国内eVTOL行业起步稍晚、体量小、潜力大,受益于低空经济热潮、政策支持、上游技术成熟、商业模式创新等因素有望实现高速发展。根据保时捷管理咨询预测,在中等发展条件下,到2030年中国eVTOL产业规模将达到500亿元。目前,多个独角兽公司已进入产品研发测试环节并快速进行全球布局;传统行业巨头采用投资与合作研发模式并行推进;另有部分制造商专注于电动垂直飞行器的商业应用探索。

本文转载自“中信建投证券研究”公众号,智通财经编辑:王秋佳。




