投资要点
10月17日,国务院新闻办公室举行新闻发布会,住房城乡建设部部长倪虹和财政部、自然资源部、中国人民银行、国家金融监督管理总局负责人介绍促进房地产市场平稳健康发展有关情况。我们的解读是:政策对房地产仍是以托底为主,守住底线,解决一些问题,而不是进行强刺激。在稳地产的方式上,或需要更多的逆周期的财政力度的加码
风险提示:政策力度不及预期。
地产政策继续加码
10月17日,国务院新闻办公室举行新闻发布会,住房城乡建设部部长倪虹和财政部、自然资源部、中国人民银行、国家金融监督管理总局负责人介绍促进房地产市场平稳健康发展有关情况。
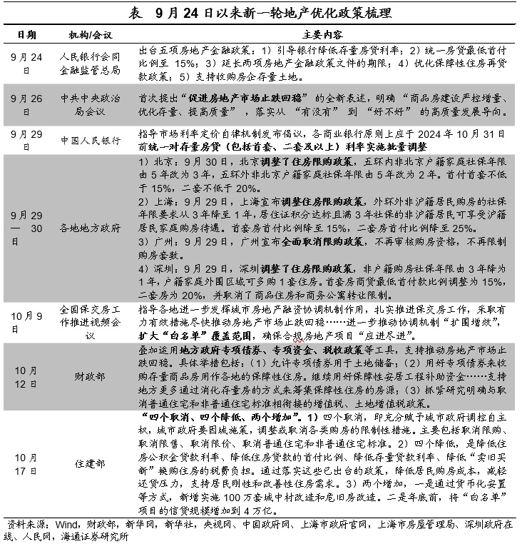
9月24日以来,一系列地产政策组合拳出台,以促进房地产市场“止跌回稳”。具体措施包括下调房贷利率、下调首付比例、调整限购政策、扩大“白名单“范围”、重启土储地方债券等。本次会议则将一揽子政策概括为“四个取消,四个降低,两个增加”,包括取消限购、限售、限价、普通住宅和非普通住宅标准,降低住房公积金贷款利率、首付比例、存量贷款利率和“卖旧买新”换购住房税费负担。
“两个增加”之一是通过货币化安置房方式新增实施100万套城中村改造、危旧房改造。据调查,全国仅35个大城市待改造规模就有170万套,这次对条件比较成熟的100万套,通过加大政策支持力度,提前干、抓紧干。主要采取货币安置的方式,将更有利于群众和自己意愿选择合适方式。
另一个是年底前将“白名单”项目的信贷规模增加至4万亿。城市房地产融资协调机制要将所有房地产合格项目都纳入“白名单”,应进尽进,应贷尽贷,满足项目合理融资需求,并提出将商品住房项目贷款全部纳入“白名单”。

政策效果:逆周期力量是关键
本轮地产优化政策中的很多内容,前期都已有类似表述和措施。但以往几轮政策,在针对房企纾困、盘活存量资产、防风险等方面,主要采取结构性货币政策工具,效果上需要提高。因为货币政策工具大多以贷款形式投放出去,即使利率很低,融资主体需要偿还本金、风险自担,难以起到很强的逆周期调节效果。而本轮稳地产的政策在财政政策方面边际上有所增加和倾斜,一定程度上可以起到逆周期调节的作用。

在盘活存量土地和房产的措施上,再贷款模式推进效率需要提高。2023年2月中国人民银行创设“租赁住房贷款支持计划”,支持市场化批量收购存量住房、扩大租赁住房供给,在8个试点城市发放贷款规模为1000亿元。2024年5月17日,央行设立3000亿元保障性住房再贷款,支持地方国有企业收购已建成未出售商品房,用作保障性住房,并把租赁住房贷款支持计划并入保障性住房再贷款政策中管理。根据央行数据,截至6 月末,金融机构已发放247 亿元租赁住房贷款,保障性再贷款余额为121 亿元。
在保交楼方面,效果也有提升空间。2022年8月29日,由央行指导,政策性银行推出“保交楼”专项借款,规模达到2000亿元,该笔专项借款由中央财政根据实际借款金额,对政策性银行予以1%的贴息,贴息期限不超过两年。2023年1月,央行新增1500亿元“保交楼”专项借款投放。截至2023年底,3500亿元“保交楼”专项借款绝大部分已经投放到项目。
2022年11月21日,人民银行面向6家商业银行推出2000亿元“保交楼”贷款支持计划,为商业银行提供零成本资金,以鼓励其支持“保交楼”工作。各地的商业银行配套融资虽有落地,但是进度也较慢,截至今年6月末,保交楼贷款支持计划余额为141亿元。
在货币化安置实施城中村改造方面,采用PSL方式投放。2023年12月中国人民银行重启PSL投放3500亿元,主要投向中包括棚户区改造。不过从投向来看,本轮PSL资金并非完全投向地产领域,带动的城中村改造和保障房建设等对地产的影响,或弱于早年的棚改货币化。
在房企纾困方面,再贷款和“白名单”机制的实际使用率相对偏低。2023年1月设立了总额度为800亿元的房企纾困专项再贷款,定向给予五大AMC,利率仅为1.75%。截至今年6月末,房企纾困专项再贷款余额为209亿元,且“政策存续状态”为“到期”。实际使用率偏低,主要是由于在实际落地中,AMC需遵守自主决策、自担风险的原则,决策更加审慎,且对纾困对象要求较高。
2024年1月,住房城乡建设部会同金融监管总局联合印发了《关于建立城市房地产融资协调机制的通知》,指导各地建立城市房地产融资协调机制,提出可以给予融资支持的房地产项目“白名单”,向本行政区域内的商业银行推送,支持在建房地产项目融资和建设交付。8月21日,金融监管总局表示,商业银行已审批房地产‘白名单’项目5392个,审批通过的融资金额近1.4万亿元,10月17日会议上则指出截至10月16日,已审批通过2.23万亿元。但根据前期数据,落地比例相对偏低,审批授信完成后贷款发放节奏也需提高。

信贷类的工具更偏“顺周期”特征,经济预期高的时候实体更愿意借钱,预期偏弱时则偏谨慎。所以本轮政策边际上从货币工具略微向财政工具做了一些倾斜,可以起到一定的“逆周期”作用。
例如,本轮政策提及重启土地储备专项债,专项债的“逆周期”财政属性会更强一些,对于缓解部分房企的债务压力或起到一定作用。“土地储备专项债”是2017-2019年使用过的政策工具,与之前土储专项债不同的是,本次投向专注于盘活闲置土地和房产,以缓解房地产企业流动性和债务压力,促进保交楼等工作。不过,收储的关键仍然是价格,政策效果还需要进一步观察。
不过整体来看,要对房地产形成更强的托底作用,或许需要更多逆周期的财政力量的作用。

短期地产数据:会有改善
自9月24日以来,新一轮地产优化政策已落地近半月,其中最显著的变化,是地产销售的回暖。截至10月15日,10月30大中城市日均新房成交面积为22.6万平,前15日的同比增速从9月的-32.4%大幅收窄至-4.5%。
其中政策力度更大的一线城市改善最为明显。10月前15日的新房销售同比增速从9月的-31.6%升至11.5%,三线城市新房销售增速也由负转正。不过相较一线和三线城市,二线城市的改善幅度相对较小,这或是由于一线城市限购放开,对二线城市的虹吸效应较强,反而对当地新房销售有一定影响。
具体看一线城市,除深圳外,其他一线城市的新房销售10月前15日同比增速均较9月有明显改善,其中上海、广州的新房销售同比升至30%左右。相较新房,二手房的改善幅度更大,一线城市二手房销售同比均回正。这或是由于相较于新房,二手房交易由于限制更少,且房源供应更加充足,得到的提振也更为明显。

这一轮地产政策的初步效果已有所体现,但是当前地产基本面仍有不少问题需要解决。一方面,房价仍有回落压力,目前的量增,或更多是“以价换量”。另一方面,库存仍在高位,去库周期仍漫长。这意味着房企的风险仍较大,地产整体对经济仍有拖累。这或许也是本次会议对地产政策再次加码的主要原因。


积极政策重托底,不搞强刺激
根据海外的经验,房地产周期的出清需要一定的时间和过程。根据我们的研究,总体来看,海外经济体地产价格、销售、开工、投资指标的调整约4-8年。下跌幅度最大的时期一般是前3年,随着短期冲击过去后,跌幅逐步收窄,之后的回升过程也较为缓慢。相较房价最高时的水平,海外地产销售、开工和投资的最大平均跌幅分别为33%、48%、27%。
本轮政策落地后,我们预计房地产基本面会有短期改善,但持续性有待观察,需要对房地产市场的恢复保留足够的耐心。不过我们认为在房地产面临压力的情况下,积极的政策会继续加码。
不过也要注意到,针对房地产的政策,更多是托底为主,而不是强刺激。政策端会注重托住一些底线,例如保交楼、保障房建设、老旧房产改造升级、打开对刚性和改善性需求的限制、降低居民债务付息压力,托底系统性重要的金融机构和企业的稳健经营,守住不发生系统性风险的底线,等等。


风险提示:政策力度不及预期。
本文转载自海通宏观研究,智通财经编辑:陈雯芳。




