智通财经APP获悉,近日,中国证监会发布《证券发行人信息披露文件编码规则》金融行业标准,自公布之日起施行。
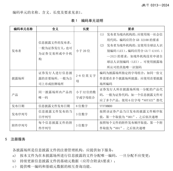
《证券发行人信息披露文件编码规则》金融行业标准规定了证券发行人信息披露文件编码的基本原则、编码方法、编码单元及注册服务等要求,并提供了信息披露文件的基础元数据表。标准的发布实施,为证券发行人信息披露提供了一套切实可行的文件编码方案,有利于降低行业信息利用成本,促进信息高效联通和开发利用,为构建高质量数字化信息披露体系提供坚实基础。
下一步,中国证监会将继续推进资本市场信息化数字化建设,着力做好基础标准制定工作,促进通用基础领域标准研制,不断夯实科技监管基础。
规则如下:



本文编选自“证监会发布”微信公众号,智通财经编辑:陈筱亦。
 
                    




