智通财经APP获悉,9月2日,工信部就《轻工业数字化转型实施方案(征求意见稿)》公开征求意见。其中提出,到2027年,轻工骨干企业基本实现数字化改造全覆盖,成熟易用的数字化解决方案应用更加普及,先进适用的数字化转型标准贯标范围更加广泛,质高价优的智能产品研发供给能力显著增强,轻工业数字化转型取得显著成效。轻工重点企业数字化研发设计工具普及率达到90%,关键工序数控化率达到75%。重点行业打造150个以上数字化转型典型场景,培育15家以上智能制造标杆企业,建设20个左右高标准数字园区,形成一批标志性数字化转型成果。
其中提出,大力研发推广智能产品。鼓励企业建立消费者体验中心、在线设计中心,大力发展众包设计、云设计、用户参与设计。深化物联感知、智能控制、人机交互等技术在家电、家具、五金制品、照明、手表等终端消费品的应用,推动智能产品跨品牌互联互通。围绕老人、儿童等重点人群,研究开发适老化智能家居、生活服务类机器人等使用便捷、陪护照料型智能产品。发展智能家居体验馆、智能电器生活馆等数字体验中心。编制发布升级和创新消费品指南,推广智能家居、智能穿戴、智能骑行等智能产品,促进智能产品消费。
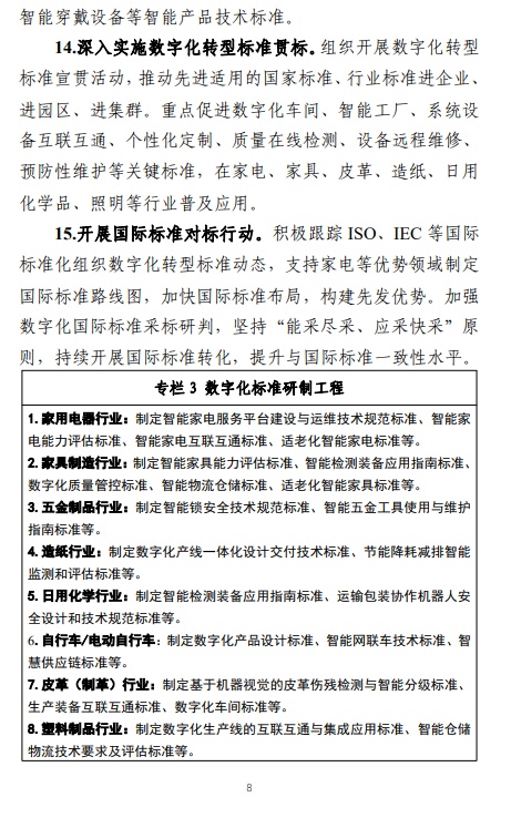
原文如下:










本文编选自工信部官网,智通财经编辑:陈雯芳。




