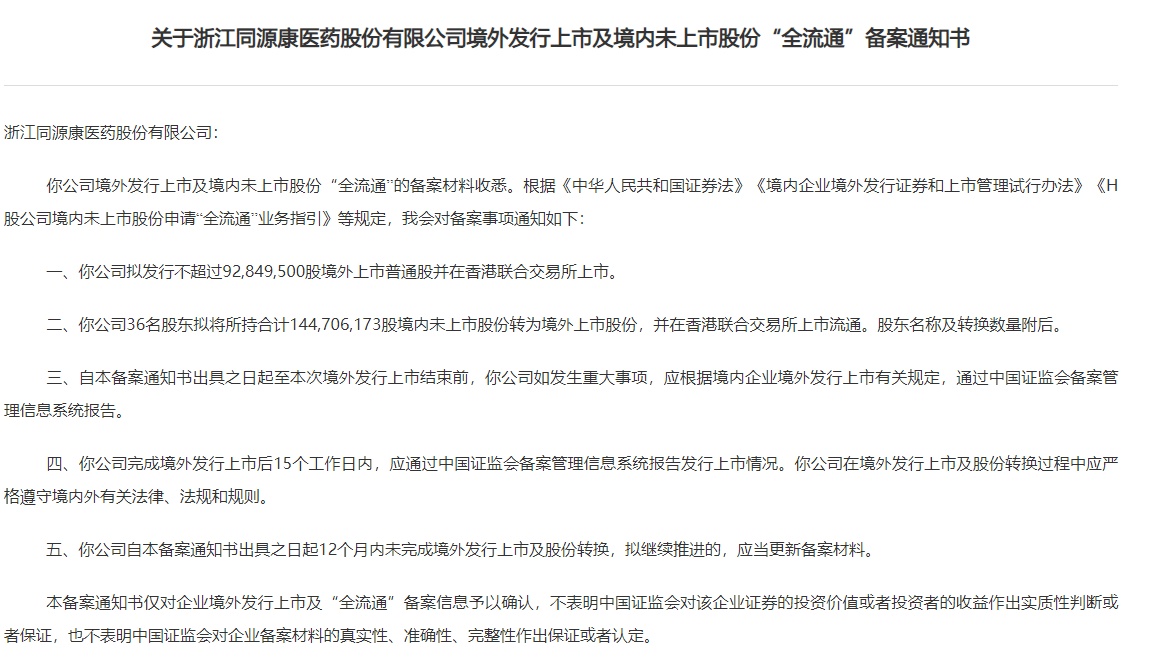
智通财经APP获悉,7月4日,中国证监会发布关于浙江同源康医药股份有限公司境外发行上市及境内未上市股份“全流通”备案通知书。该公司拟发行不超过92,849,500股境外上市普通股并在香港联合交易所上市,此外,公司36名股东拟将所持合计144,706,173股境内未上市股份转为境外上市股份,并在香港联合交易所上市流通。据悉,中信证券为其独家保荐人。
 据招股书显示,同源康医药是一家临床阶段的生物制药公司,致力于发现、开发差异化靶向疗法并对其进行商业化,以满足癌症治疗中亟待满足的医疗需求。凭借公司在药物化学领域的实力、对癌症(特别是肺癌)的深入了解以及高效的临床开发策略,公司正在中国开展核心产品TY-9591治疗晚期NSCLC的两项关键临床试验。
据招股书显示,同源康医药是一家临床阶段的生物制药公司,致力于发现、开发差异化靶向疗法并对其进行商业化,以满足癌症治疗中亟待满足的医疗需求。凭借公司在药物化学领域的实力、对癌症(特别是肺癌)的深入了解以及高效的临床开发策略,公司正在中国开展核心产品TY-9591治疗晚期NSCLC的两项关键临床试验。
自2017年成立以来,公司已建立由11款候选药物组成的强大管线,包括两个低风险产品-核心产品TY-9591和关键产品TY-302,五款创新临床产品(以公司内部开发的关键产品TY-2136b为代表),以及处于临床前阶段的四款产品。
 
                    




