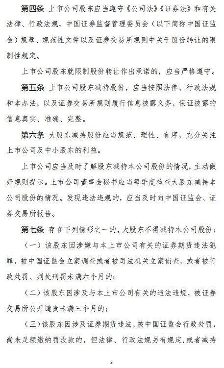
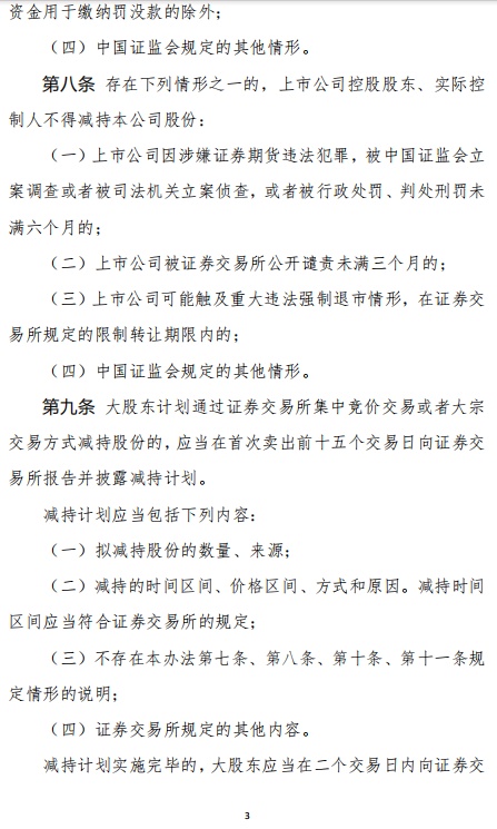
智通财经APP获悉,5月24日,证监会发布《上市公司股东减持股份管理暂行办法》、《上市公司董事、监事和高级管理人员所持本公司股份及其变动管理规则》,自发布之日起施行。《减持管理办法》共三十一条,总体保持了《减持规定》的基本框架和核心内容,将原有的规范性文件上升为规章,并针对市场反映的突出问题完善了相关内容:一是严格规范大股东减持。明确控股股东、实际控制人在破发、破净、分红不达标等情形下不得通过集中竞价交易或者大宗交易减持股份;增加大股东通过大宗交易减持前的预披露义务;要求大股东的一致行动人与大股东共同遵守减持限制。
二是有效防范绕道减持。要求协议转让的受让方锁定六个月;明确因离婚、解散、分立等分割股票后各方持续共同遵守减持限制;明确司法强制执行、质押融资融券违约处置等根据减持方式的不同分别适用相关减持要求;禁止大股东融券卖出或者参与以本公司股票为标的物的衍生品交易;禁止限售股转融通出借、限售股股东融券卖出等。
三是细化违规责任条款。明确对违规减持可以采取责令购回并向上市公司上缴价差的措施,列举应予处罚的具体情形。此外,还强化了上市公司及董事会秘书的义务。
原文如下:
证监会发布《上市公司股东减持股份管理暂行办法》《上市公司董事、监事和高级管理人员所持本公司股份及其变动管理规则》
为贯彻落实《国务院关于加强监管防范风险推动资本市场高质量发展的若干意见》《关于加强上市公司监管的意见(试行)》,证监会今日发布《上市公司股东减持股份管理暂行办法》(以下简称《减持管理办法》)、《上市公司董事、监事和高级管理人员所持本公司股份及其变动管理规则》(以下简称《持股变动规则》),自发布之日起施行。
减持制度是资本市场的一项重要基础性制度。为落实近期相关文件关于全面完善减持规则体系,严格规范大股东尤其是控股股东、实际控制人减持,坚决防范各类绕道减持等要求,证监会在《上市公司股东、董监高减持股份的若干规定》(以下简称《减持规定》)基础上起草了《减持管理办法》,同步修订了《持股变动规则》,并于2024年4月12日至4月27日向社会公开征求意见。市场各方对规则内容总体支持,提出的修改完善建议,证监会逐条研究,认真吸收采纳,并相应修改了规则。
《减持管理办法》共三十一条,总体保持了《减持规定》的基本框架和核心内容,将原有的规范性文件上升为规章,并针对市场反映的突出问题完善了相关内容:一是严格规范大股东减持。明确控股股东、实际控制人在破发、破净、分红不达标等情形下不得通过集中竞价交易或者大宗交易减持股份;增加大股东通过大宗交易减持前的预披露义务;要求大股东的一致行动人与大股东共同遵守减持限制。二是有效防范绕道减持。要求协议转让的受让方锁定六个月;明确因离婚、解散、分立等分割股票后各方持续共同遵守减持限制;明确司法强制执行、质押融资融券违约处置等根据减持方式的不同分别适用相关减持要求;禁止大股东融券卖出或者参与以本公司股票为标的物的衍生品交易;禁止限售股转融通出借、限售股股东融券卖出等。三是细化违规责任条款。明确对违规减持可以采取责令购回并向上市公司上缴价差的措施,列举应予处罚的具体情形。此外,还强化了上市公司及董事会秘书的义务。
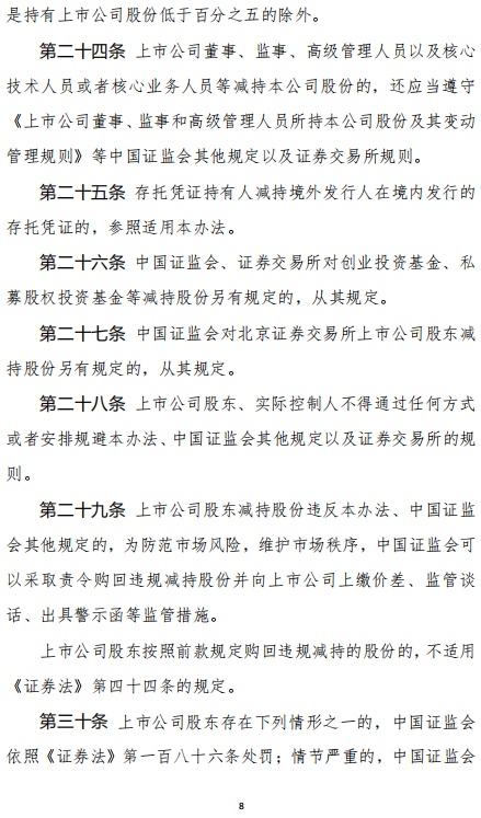
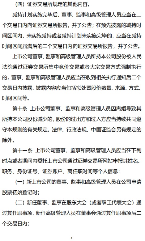
本次修订后的《持股变动规则》,吸收整合了《减持规定》中有关规范董监高减持股份的要求,进一步明确董监高离婚分割股票后各方持续共同遵守原有的减持限制;优化了禁止买卖股票的窗口期,支持董监高依法增持股份。
下一步,证监会将持续强化对股东减持行为的监管,严厉打击、从严惩处违规减持行为,维护市场交易秩序。
附件一:【第224号令】《上市公司股东减持股份管理暂行办法》









附件二:【第9号公告】《上市公司董事、监事和高级管理人员所持本公司股份及其变动管理规则》







本文编选自“中国证监会官网”,智通财经编辑:李佛。




