
今日聚焦
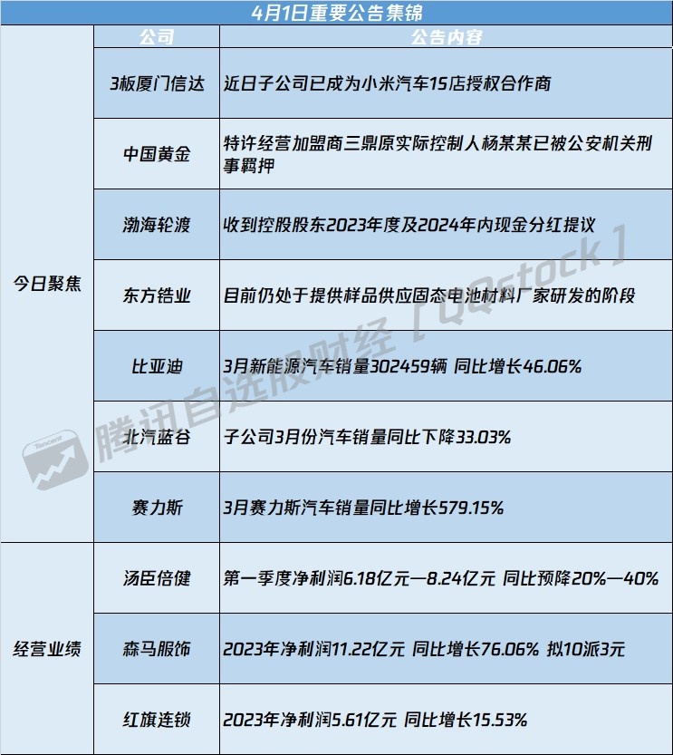
1、3板厦门信达:近日子公司已成为小米汽车1S店授权合作商
厦门信达披露股票交易异常波动公告,近日,公司控股子公司保利汽车(昆明)有限公司已成为小米汽车1S店授权合作商,开展钣喷及机修业务,目前相关门店仍在建设中,尚未形成收入。
2、中国黄金:特许经营加盟商三鼎原实际控制人杨某某已被公安机关刑事羁押
中国黄金披露关于媒体报道事项的说明公告,公司特许经营加盟商三鼎原运营的北京富力广场店,违反与公司签订的《专卖店特许经营加盟协议》,违规擅自开展所谓的“金条无忧预订”业务,并于2023年12月27日私自停止经营活动,无法兑付消费者已购买的产品,造成恶劣影响,引起社会广泛关注。
三鼎原实际控制人杨某某已被公安机关刑事羁押,进入司法程序。公司及相关责任方决定先行对有关消费者进行垫付,全力维护消费者的合法权益。
3、渤海轮渡:收到控股股东2023年度及2024年内现金分红提议
渤海轮渡公告,收到控股股东2023年度及2024年内现金分红提议,控股股东辽渔集团有限公司提议2023年10派5.3元,提议2024年中期10派2.7元;提议如净利润保持稳定增长,2024年四季度可实施一次特别分红,现金分红不低于1亿元。
4、东方锆业:目前仍处于提供样品供应固态电池材料厂家研发的阶段
东方锆业披露股票交易异常波动的公告,公司关注到近期固态电池概念受市场关注度较高,公司目前仍处于提供样品供一些固态电池材料厂家研发的阶段。公司成立了专门的技术研发小组,加大对应用于固态电池电解质的氧化锆产品的技术研发和投入。
5、比亚迪:3月新能源汽车销量302459辆 同比增长46.06%
比亚迪公告,2024年3月新能源汽车销量302,459辆,上年同期销量207,080辆,同比增长46.06%。1-3月累计销量626,263辆,累计同比13.44%。
6、北汽蓝谷:子公司3月份汽车销量同比下降33.03%
北汽蓝谷公告,子公司2024年3月份汽车销量7389辆,同比下降33.03%。
7、赛力斯:3月赛力斯汽车销量同比增长579.15%
赛力斯公告,3月新能源汽车销量27730辆,同比增长225.81%。其中,赛力斯汽车销量24986辆,同比增长579.15%。
8、华西能源:董事直系亲属短线交易 不存在内幕交易
华西能源公告,公司董事蒋聪敏直系亲属(配偶)刘明珍于公司自查期间内买卖公司股票合计盈利2515.62元,构成短线交易。对上述买卖公司股票行为,董事蒋聪敏和刘明珍分别出具了说明,公司对有关情况进行了核实。上述买卖股票不存在利用内幕信息进行内幕交易的情形。截至目前,刘明珍已主动将上述买卖公司股票所得收益2515.62元全部上缴给公司。
9、财信发展:收到重庆证监局责令改正措施的决定及警示函
财信发展公告,公司近日收到重庆证监局责令改正措施的决定及警示函。经查,公司2020年9月对间接参股公司深圳市财信新领航置业有限公司提供财务资助2000万元,2021年7月对非关联方深圳信展投资控股有限公司提供财务资助2000万元。
截至2024年3月21日,公司对深圳信展投资控股有限公司的财务资助尚余本金1200万元及利息122.27万元未收回。公司上述对外提供财务资助事项未签订协议,未履行审议程序并及时进行公告,也未在相关财报中披露,违反了相关规定。重庆证监局决定对公司对采取责令改正措施。对时任董事长鲜先念、时任财务总监闫大光、时任总裁王福顺采取出具警示函措施。
10、永利股份:下属全资子公司收购永利美国少数股权
永利股份公告,下属全资子公司永晶美国拟购买Mol Belting Systems, INC持有的永利美国40%股权。经协商,该部分股权价格为140万美元。此次股权转让生效后,永晶美国将持有永利美国100%股权。永利美国主要从事轻型输送带及相关产品的加工整理、销售和售后服务。
11、建新股份:参股公司近期签署了涉及飞行汽车AirCar相关合作协议
建新股份披露股票交易异常波动公告,公司认缴出资额296万元人民币,参股河北建新飞行汽车科技有限公司,股权比例为18.5%,为该公司第二大股东。经与其沟通,了解到其近期与斯洛伐克克莱因视觉有限公司签署了涉及飞行汽车AirCar相关合作协议。
经营业绩
1、汤臣倍健:第一季度净利润6.18亿元—8.24亿元,同比预降20%—40%
2、道恩股份:2023年净利润1.40亿元,同比降8.15%,拟10派0.65元
3、森马服饰:2023年净利润11.22亿元,同比增长76.06%,拟10派3元
4、润邦股份:2023年净利润5537.23万元,同比增长4.12%,拟10派1元
5、红旗连锁:2023年净利润5.61亿元,同比增长15.53%
本文转载自“腾讯自选股”,智通财经编辑:陈雯芳。