2024年2月28日,香港特区政府财政司司长陈茂波宣读了《2024-25年度财政预算案》(以下简称《2024年度财政预算案》)。本次预算案以“坚定信心、抓紧机遇、推动高质量发展”为主题,重点措施进一步聚焦“巩固经济增长势头”以及中长期高质量发展举措。其中,《2024年度财政预算案》提出全面取消住宅楼市额外税项措施,回应了此前市场对于“撤辣”的期待,同时提出多项提升股市流动性和吸引力、以及支持本地绿色及数字化转型的举措;短期直接消费激励及补贴措施则有所减少。随着本地经济整体稳健复苏,2024/25年度财政政策由2023年度的“中间偏松”转向“财政整合策略”,与我们此前预期一致[1]。我们对本次预算案的主要内容及政策亮点进行梳理分析。
一、经济展望及政策方向
2023年香港GDP增长3.2%,低于年初香港特区政府预期的3.5%-5.5%区间下限。年内居民消费及访港旅游的回升拉动经济恢复增长,而与此同时,地缘政治局势不明朗和高息环境影响了资金流向,市民恢复外游、访港旅游消费模式的转变以及其他经济体的竞争等,也对本地经济信心造成影响。《2024年度财政预算案》指出,香港经济复苏动力有待加强、不同产业复苏进程不平均的情况需要关注,一些制约因素亦须逐步拆解。
展望2024年,增长方面,香港特区政府预计外围环境仍然较为复杂、全球增长预期放缓,而金融环境有望在年内逐步放松、有利于出口表现;随着香港旅客接待能力特别是航空客运力继续恢复,以及特区政府大力推动“盛事经济”,服务输出、私人消费及固定资产投资有望延续增长,预计全年GDP实质增长2.5-3.5%。通胀方面,特区政府预计本地成本压力会随着经济复苏而增加、外围价格压力则进一步缓和,但地缘政治局势持续紧张或会带来通胀上行风险,预计全年本地基本通胀率和整体通胀率将分别为1.7%和2.4%。中期而言,特区政府预计外围市场利率在未来几年逐步回落,环球需求料将随之逐步恢复,叠加国家着力推动高质量发展、为香港带来广阔的发展空间;特区政府预计2025-2028年间香港GDP平均每年实质增长3.2%,基本通胀率预计为平均每年2.5%。
二、亮点措施梳理
2.1 稳固楼市及股市,为复苏添有利条件
在高息环境、地缘局势以及经济复苏预期扰动下,2023年中国香港地产及股票市场气氛持续偏弱。本地私人住宅楼价指数全年下跌7%、非住宅物业市场成交淡静,恒生指数全年下跌13.8%,产生负财富效应、影响香港国际金融中心发展信心。2023年10月,香港特区政府《2023年施政报告》在提升股市流动性、优化购房税率等焦点议题上重点回应了市场关切,本次《2024年度财政预算案》继续加强并推动相关措施落地。
2.1.1 楼市“撤辣”效果仍待降息周期激活
需求端,《2024年度财政预算案》宣布撤销所有住宅物业需求管理措施,即所有住宅物业交易无须再缴付额外印花税(SSD)、买家印花税(BSD)和新住宅印花税(NRSD)。相关举措标志着香港住宅楼市时隔13余年再度“对外开放”,对本地及外地居民实施统一购房税率;此前,《2023年施政报告》宣布下调或放宽相关税率、并为合资格外来人才置业印花税实施“先免后征”安排;特区政府财政司司长陈茂波指出,“先免后征”[2]安排已有超过500宗申请获批。相关措施有望提振本地及海外人士购入自住房,并吸引地产投资者重回香港市场。
此外,香港金管局同步放宽物业按揭贷款的逆周期宏观审慎监管措施,包括放宽自用住宅物业及非住宅物业按揭成数上限、并暂停实施“物业按揭贷款假设利率上升2%”的压力测试要求等,有望支持潜在买家入市意愿。本轮调整后,相关按揭支持政策已覆盖香港98%的一般物业市场成交,大部分逆周期措施已几乎还原至2009至2010年。金管局强调,即使修订有关措施,香港银行体系仍有非常充裕的缓冲,可以应对楼价大幅调整。
供给端,高息环境下地产开发商投资意愿低迷,2023/24年度特区政府多个住宅土地拍卖发生流标,特区政府地价收入194亿港元、明显不及预期的850亿港元。2024/25年度特区政府卖地计划共有8块住宅用地、较此前减少4块。私营房屋供应方面,特区政府估计2024年起的5年内,私人住宅单位每年平均落成量超过19000个,较过去5年平均数多约15%;未来3至4年一手私人住宅单位潜在供应量约10900个单位。此外,金管局亦放宽物业开发商的项目融资比率[3],恢复至2017年相关政策收紧前的水平,有望支持地产开发及投资活动复苏。
楼市进一步回暖仍需等待更多触底信号出现,下半年或扭转“量价齐跌”走势。自2023年10月购房税收优惠政策推出以来,香港住宅楼市成交数量连续3个月环比回暖,但住宅楼价指数跌势仍未逆转、于2024年1月进一步下跌1.6%,较2021年的高位累计调整超过20%。在美联储正式开启降息周期前,本地高利率环境预计将维持,前期积压的一手楼盘及二手市场卖家延续低价出售,上半年楼价指数仍有可能反复、跌幅较2023下半年放缓。中长期看,香港特区政府人才及企业引进计划料进一步提升购房需求,楼价走势仍有支撑。


2.1.2 股市机制优化有望疏通流动性堵点
过去一年,香港特区政府、香港证监会及港交所推出了多项措施提升港股市场流动性及吸引力,包括面向未盈利科技公司设立特专科技公司上市制度、启动港币-人民币双柜台股票交易机制等。
提升股市流动性及吸引力的措施有望加速落地。《2024年度财政预算案》指出,将全速落实促进股票市场流动性专责小组2023年10月提出的多项建议,包括改革创业板(GEM板块);港交所已就建立库存回购股份机制、在恶劣天气下维持市场运作等征求市场意见,目标是2024年中落实。本次预算案提出,为进一步提升市场效率和流动性,香港证监会及港交所正探讨一系列措施:一是完善上市机制、新增“优化结构性产品(衍生权证,牛熊证,界内证)上市要求和安排”;二是优化交易机制,包括促进股票市场流动性专责小组提出的相关措施;三是改善对投资者服务,包括研究优化实时市场资讯服务;四是加强市场推广,港交所将通过海外办事处加强推广港股市场,吸纳更多发行人和资金。此前,港交所于2023年将沙特阿拉伯和印尼证券交易所纳入认可交易所之列,便利在其主板上市的企业在港第二上市。
除了继续巩固香港对传统欧美资金的吸引力,本次预算案进一步提出开拓新资金来源,包括中东市场。此前,亚太区首只追踪沙特阿拉伯股票的指数基金(ETF)于2023年底在港挂牌,特区政府也正推动在中东上市一只追踪香港股票指数的ETF。同时本次预算案提出,对于房地产投资信托基金(REIT)单位转让和期权庄家进行证券经销业务,将获豁免缴付印花税,预计政府每年收入减少约10亿港元。

2.2 增强金融市场“量”与“质”的优势
《2024年度财政预算案》强调,香港作为国际金融中心,有着“量”与“质”的优势,各个金融领域发展蓬勃。本次预算案继续探讨优化离岸人民币业务及互联互通机制,并进一步提出发展资产及财富管理中心业务、支持绿色债券发行等亮点措施。
离岸人民币业务方面,本次预算案提出“全力建设离岸人民币的生态系统,助力人民币国际化的稳慎推进”。特区政府正从多方面推进相关工作,包括:继续深化互联互通机制,便利人民币跨境投资和双向流通,提高离岸人民币流动性;鼓励机构提供更多离岸人民币产品及风险管理工具,以及在港进行人民币融资。同时,特区政府拟将债务工具中央结算系统(CMU系统)发展成为亚洲主要的国际中央证券托管平台,更好地支持包括人民币跨境清算、交易结算、托管等业务。
债券市场方面,2024/2025年度特区政府计划发债1200亿港元,其中700亿港元为零售部分,包括500亿港元银色债券,以及200亿港元绿色债券及基础建设债券。值得注意的是,在上一份预算案中,特区政府建议将“政府绿色债券计划”涵盖的范畴扩大至可持续金融项目,并成立“基础建设债券计划”,为基建项目融资;本次预算案提出将这两项计划的合计借款上限由此前的2000亿港元修订为5000亿港元,以增加额度调配的灵活性,这两项计划将逐步取代当前的“政府债券计划”。截至3月1日,存量政府绿色机构债券共有41只,未偿还规模共计2305亿港元(发行币种包括美元、离岸人民币、欧元及港元);存量绿色零售债券共2只,规模为210亿港元。


2.3 激发消费活力,提升商业竞争力
2.3.1 持续改善民生,打造旅游品牌
随着本地经济稳步复苏,《2024年度财政预算案》暂缓了过去3年直接向公众派发的短期消费激励措施(包括现金、零售消费券等),同时更有针对性地向居民及中小企提供税务优惠或财务支援。相关措施综合考虑了经济复苏力度尚需巩固及市场环境的变化,有望协助中小企应对资金周转,进一步开拓市场、加速升级转型。
过去一年,消费旅游成为疫后拉动香港经济增长的主要动能,从行业表现来看,2023年月度平均访港旅客数量恢复至疫情前平均水平的70%左右,零售销售、酒店入住率及餐饮业收益也整体恢复80%以上;但同时,本地居民“北上”或外游消费回归常态,访港旅客消费模式由消费购物向注重文化体验的“深度游”转变,一定程度上形成消费“净外流”。
值得关注的是,《2024年度财政预算案》顺应消费旅游模式的转变,创新提出了多项支持旅游业的措施,包括推动举办不同范畴的旅游、体育及财经金融盛事活动和主题式年会,结合产业发展的契机,打造香港作为营商及旅游首选目的地的品牌,特区政府将向各类活动增拨10.95亿港元的财政支持。


2.3.2 强调政府引导,全面“汇企引才”
《2024年度财政预算案》指出,汇聚更多企业、资金和人才,有助于香港经济发展及提升竞争力。吸引企业方面,本次预算案强调发挥引进重点企业办公室(引进办)、创新科技及工业局(创科局)、投资推广署及香港投资管理有限公司[4](港投公司)的引导作用。预算案指出,目前约有40家重点企业已经或准备落户香港或扩展在港业务,预计将带来逾400亿港元的投资、创造约13000个职位。同时,港投公司将于今年上半年落实首批直接和共同投资项目,涵盖生命科技、绿色科技、半导体、芯片等领域。
值得关注的是,香港特区政府已率先为开放式基金型公司和有限合伙基金设立简便的基金迁册机制,以吸引现有的外地基金来港注册和营运。今年上半年,特区政府将就引入公司迁册机制提交立法建议,便利在外地注册的公司,尤其以亚太区为业务核心的企业,将注册地迁至香港。
汇聚人才方面,《2024年度财政预算案》指出,过去一年多,特区政府推出的“高端人才通行证计划”等各项人才入境计划共批出超过14万宗申请,其中约10万名人才已抵港。在“高才通”计划下获批的人士,平均年龄中位数为35岁,60%为已婚人士,普遍携家人来港;超过50%抵港半年或以上的人才已获聘,每月收入中位数约50000港元。本次预算案提出,劳工及福利局会在今年年中进一步检视“高才通”相关安排,确保措施具竞争力及有效应对人力需要;同时,香港人才服务办公室(人才办)将举办人才峰会等,均有望进一步推动大湾区内人才流动和合作。
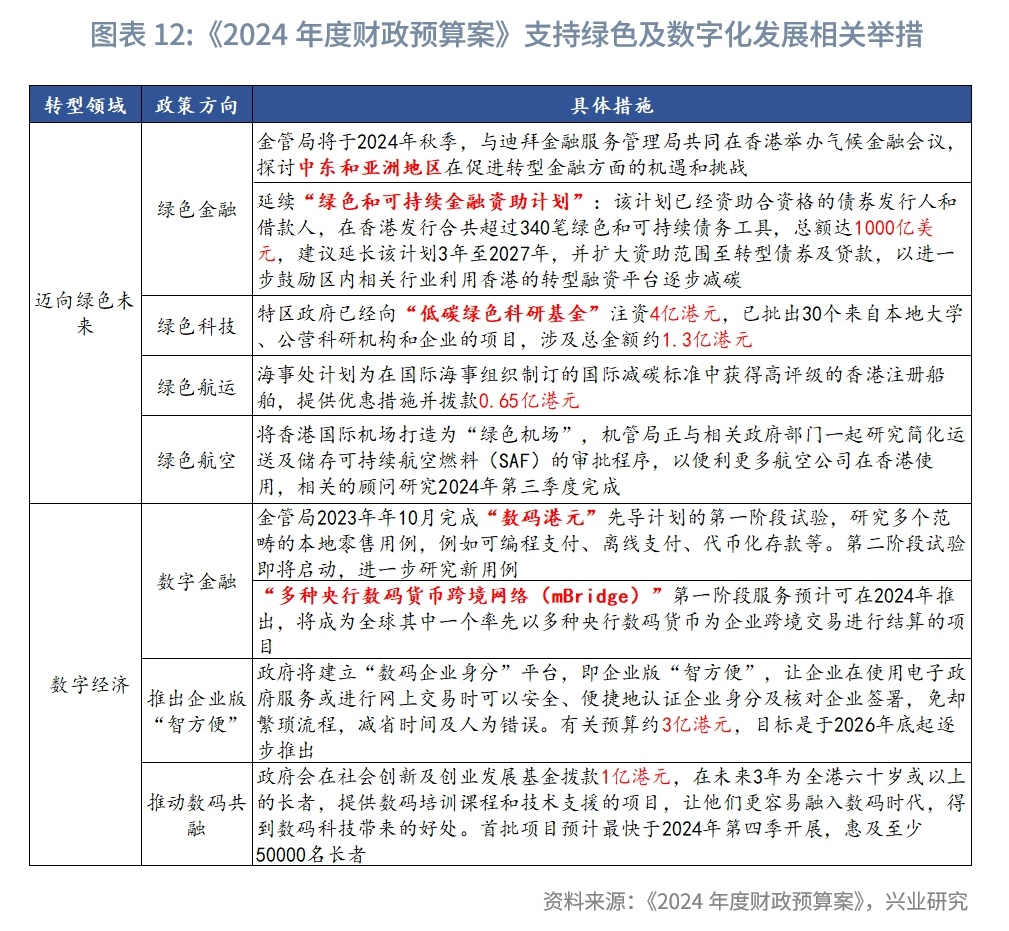
2.4 拥抱绿色及数字化,推动转型发展
《2024年度财政预算案》指出,推动高质量发展有助激发经济持续创新和增长,而“绿色未来及数字化是当中两条主线”。本次财政预算案对绿色经济和数字化发展加大了财政支持力度。同时,围绕国家“十四五”规划为香港订下的“八大中心”定位,本次预算案亦相应就国际创新科技中心、国际贸易中心等转型发展方向提出财政支持优化建议。

三、财政整合计划
《2024年度财政预算案》公布,2023/2024年度预计综合赤字为1016亿港元,最新赤字连续两年超过千亿港元、且明显大于上一份预算案预期的544亿港元,主要受到海外利率上升、经济放缓及地缘政治持续紧张的影响。财政司司长陈茂波指出,2023年香港经济增长步伐较预期缓慢,尽管在疫情过后特区政府整体开支回落,但资产市场偏软、令地价及印花税收入下跌,且相比于购房印花税税收减少,政府土地拍卖的收入减少对财政的影响更大。对于2024/25财政年度,特区政府预计外围环境仍然较为复杂,与资产市场相关的收入仍需时间完全恢复,预计2024/25年度仍将录得480亿港元的财政赤字。
陈茂波表示,在此背景下,特区政府正落实一套全面的财政整合计划,以“节流”为重点,主要措施包括控制经营开支增长,以及检视政府基本工程的缓急优次以调整支出安排。同时,该计划涉及增加部分收入,争取数年内让政府恢复收支平衡。值得注意的是,特区政府拟通过推出薪俸税和个人入息课税改行标准税率“两级制”以及修订住宅物业累进差饷制度来增加收入,预计每年分别增收9.1亿、8.4亿港元。此外,特区政府建议恢复征收3%的酒店房租税,拟于2025年起开始实施。该税种自1966年开征、2008年取消,特区政府预计相关税款在过夜旅客在港消费额中占比于不足1%,并将争取吸引更多不同客源市场的过夜和高消费旅客来港旅游。相关措施或在一定程度上影响高收入人群的财富效应,同时,酒店房租税对高净值人群在港旅游消费的影响亦有待观察。
注:
[1]详见《周期交叠下的复苏机遇——2024年香港经济及金融市场展望》。
[2]《2023年施政报告》面向非永久居民推出购房额外印花税“先免后征”政策,合资格外来人才在港购买首套住宅暂免征收买家印花税(BSD)、新住宅从价印花税(NRSD),而最终若未能成为香港永久居民,将会加征未征收的两种税项。
[3]调整后,整体物业开发项目的最高融资比率由物业完成后预期价值的50%调升至60%,其中地价成本融资比率上限由40%调升至50%,建筑成本融资比率上限由80%调升至100%;对于银行向提供高成数按揭地产发展商的风险敞口,相关的额外资本要求也同时取消。
[4]香港政府投资公司是特区政府《2022年施政报告》提出设立的主权财富基金,于2022年10月11日正式成立、管理规模在40亿美元左右,由政府主导投资策略产业,吸引和助力更多企业在港发展。
本文转自微信公众号“兴业研究”,作者:翟梦涵,郭嘉沂;智通财经编辑:王秋佳。




