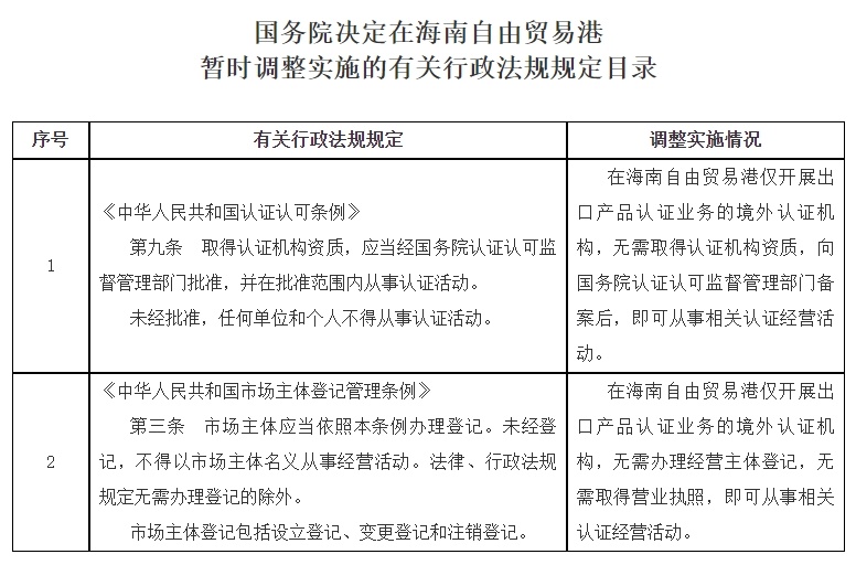
智通财经APP获悉,11月2日,中国政府网发布《国务院关于同意在海南自由贸易港暂时调整实施有关行政法规规定的批复》。为支持海南自由贸易港建设,按照《海南自由贸易港建设总体方案》,同意自即日起在海南自由贸易港暂时调整实施有关规定,在海南自由贸易港仅开展出口产品认证业务的境外认证机构,无需取得认证机构资质和办理经营主体登记,向国务院认证认可监督管理部门备案后,即可开展出口产品认证业务,认证结果仅限出口企业境外使用。备案条件和程序由国务院认证认可监督管理部门制定。
全文如下:
国务院关于同意在海南自由贸易港暂时调整实施有关行政法规规定的批复
海南省人民政府:
《海南省人民政府关于报送调规事项的请示》(琼府〔2023〕3号)收悉。现批复如下:
一、为支持海南自由贸易港建设,按照《海南自由贸易港建设总体方案》,同意自即日起在海南自由贸易港暂时调整实施《中华人民共和国认证认可条例》、《中华人民共和国市场主体登记管理条例》有关规定(目录附后),在海南自由贸易港仅开展出口产品认证业务的境外认证机构,无需取得认证机构资质和办理经营主体登记,向国务院认证认可监督管理部门备案后,即可开展出口产品认证业务,认证结果仅限出口企业境外使用。备案条件和程序由国务院认证认可监督管理部门制定。
二、海南省人民政府要建立健全相关工作协同机制,强化信息共享,加强对相关认证经营活动的监督管理,切实维护良好市场秩序。具体管理办法由海南省人民政府制定,经国务院认证认可监督管理部门同意后实施。
三、国务院将根据有关政策在海南自由贸易港的实施情况,适时对本批复的内容进行调整。

本文编选自“中国人民政府官网”;智通财经编辑:黄晓冬。




