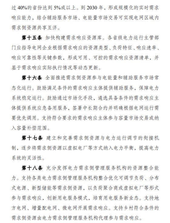
智通财经APP获悉,9月27日,国家发展改革委等部门印发《电力需求侧管理办法(2023年版)》。其中提到,提升需求响应能力。到2025年,各省需求响应能力达到最大用电负荷的3%—5%,其中年度最大用电负荷峰谷差率超过40%的省份达到5%或以上。到2030年,形成规模化的实时需求响应能力,结合辅助服务市场、电能量市场交易可实现电网区域内需求侧资源共享互济。
原文如下:
国家发展改革委等部门关于印发《电力需求侧管理办法(2023年版)》的通知
发改运行规〔2023〕1283号
各省、自治区、直辖市发展改革委、经信委(工信委、工信厅)、物价局、财政厅(局)、住房和城乡建设厅(委、局)、国资委、能源局,北京市城市管理委员会,国家能源局各派出机构,中国电力企业联合会,国家电网有限公司、中国南方电网有限责任公司:
为贯彻落实党的二十大精神,加快规划建设新型能源体系,服务经济社会高质量发展,确保能源安全,我们对2017年国家发展改革委、工业和信息化部、财政部、住房城乡建设部、国务院国资委、国家能源局联合发布的《电力需求侧管理办法》进行了修订。现印发给你们,请遵照执行。
国家发展改革委
工业和信息化部
财 政 部
住房城乡建设部
国务院国资委
国 家 能 源 局
2023年9月15日












本文编选自“国家发展改革委”;智通财经编辑:陈雯芳。




