近日,据港交所披露,安诺优达基因科技(北京)股份有限公司(简称:安诺优达)向港交所主板提交上市申请,建银国际、国泰君安国际为其联席保荐人。
自成立以来,安诺优达已获得6轮融资,股东中不乏崇德弘信、高特佳投资、北极光创投等知名投资机构的身影。2022年10月完成最后一笔融资后,公司投后估值已达到40.49亿元(以最后一轮融资每股成本为67.61元计算)。
共研产业咨询指出,近年来随着技术迭代浪潮与成本的显著降低,基因测序服务更加普及,应用场景不断扩大,预计2024年至2029年间DNA测序市场将以约19.9%的复合年增长率增长,到2029年DNA测序市场规模将达到约380亿美元。
而今,头顶“基因测序”光环上市,安诺优达本次IPO“含金量”有几分?
业绩深陷亏损 研发成本下滑超六成
公开资料显示,安诺达优成立于2012年,是一家聚焦于以分子诊断为基础的IVD医疗器械及多组学生命科学研究服务的公司,亦是专精于基于NGS的产前检测IVD产品的行业先锋。公司的临床测序解决方案包括自产基于基因测序的IVD检测试剂盒、基因测序仪及生物信息学分析软件,以及配套技术支持及实验室设计服务。
在业绩方面,尽管营收有所增长,但公司始终未能摆脱亏损,且亏损幅度波动较大。于2022年、2023年、2024年,安诺优达持续经营业务收入分别约为4.35亿元、4.75亿元、5.18亿元(单位为人民币,下同),年内亏损分别约为0.67亿元、2.40亿元、1.26亿元。

从收入结构来看,安诺达优的收入主要来自通过销售相关医疗器械向具备产前诊断认证的医院及独立医学实验室提供临床测序解决方案,和通过销售科研测序服务及用于科研的实验室耗材及实验设备为学术及研究机构提供科研测序解决方案。
其中,临床测序解决方案2022-2024年间的收入占比分别为57.8%、56.9%及63.6%,呈现逐年上涨趋势,科研测序解决方案则增长较为缓慢,2024年的收入金额相比两年前涨幅不大。

不过,值得注意的是,贡献较多营收的临床测序板块毛利率却出现小幅下滑,2022-2024年间毛利率分别为43.4%、43%和42.8%。
在科研测序业务板块,公司方面表示,由于公司逐步淘汰低利润率业务,更加专注于涉及复杂测序及生物信息学分析的高价值研究计划,因此该业务线的毛利率由2023年的18.6%提高至2024年的22.0%。
智通财经APP了解到,2022-2024年间,公司的销售开支从6272.9万元增长83.75%至1.15亿元,主要因为员工成本增长较快;行政开支从2040.7万元增长了323%至8623.5万元,但研发成本却从7367.4万元下滑了63.9%至2659.8万元。
销售渠道方面,截至2024年12月31日,公司已向覆盖26个省市的86家具备产前诊断认证的医院销售IVD产品,较2023年12月31日的61家取得产前诊断认证的公立医院大幅增加。
财务状况方面,公司现金及现金等价物由截至2022年12月31日的3.11亿元下降约六成至2024年底的1.25亿元,主要由于购买结构性存款增加及公司计划于2024年出售安诺优达实验室,导致安诺优达实验室的相关现金及现金等价物于该年度重新分类为持作出售资产。
招股书显示,安诺优达配备有全套先进的测序技术及行业领先的生物信息学分析能力,能够执行各项测序任务,包括第三代测序、单细胞测序、Hi-C测序、时空组学测序、表观基因组测序、动植物重测序和转录组测序,覆盖林业、农业、药用植物、海洋物种、昆虫和哺乳动物等各类生命科学研究主题。
截至2024年12月31日,公司已帮助发表约400篇SCI索引文章,累计影响因子超过5000,其中,公司为超过20篇发表在 Cell、Nature、Science等高影响力期刊上的文章做出贡献,累计影响因子超过500。
不过,作为一家以基因检测为卖点的生物科技公司,安诺达优近年来销售开支大增、研发费用下滑,恐将影响公司的长期竞争力。
两大主要产品将面临集采、竞争压力
作为一家以生育健康基因检测业务为主的公司,近年来鼓励生育政策频出,将为公司业绩带来一定利好。但与此同时,近年多地产前检测产品已进入医保集采范围,也给行业的利润率带来一定压力:在2024年10月江苏省医保局的一次集采中,江苏无创产前基因检测项目费用从1200元降低至每人份600元左右,与集采前比降幅约50%。
纵观安诺达优的产品管线布局,其中既有用于无创产前诊断的NIPT试剂盒、基于羊水的体外诊断CNV-seq试剂盒两款已获批的主要产品,多款关于耳聋、地中海贫血等在研IVD产品,也有NextSeq 550AR测序仪等设备及软件产品。
智通财经APP了解到,截至最后实际可行日期,安诺优达的三款IVD产品已获得三类医疗器械证书,两款兼容的生物信息学分析软件产品已获得二类医疗器械证书。另外公司还在阿尔茨海默病中布局了两款试剂盒,仍在临床试验阶段。

不过,安诺优达各款产品的市场前景恐怕不太乐观。2024年,江苏省成为首个把NIPT纳入集采的省份,安诺优达的主要产品NIPT试剂盒(旨在检测三种最常见的染色体疾病(21、18及13三体综合征))就处于集采范围内。
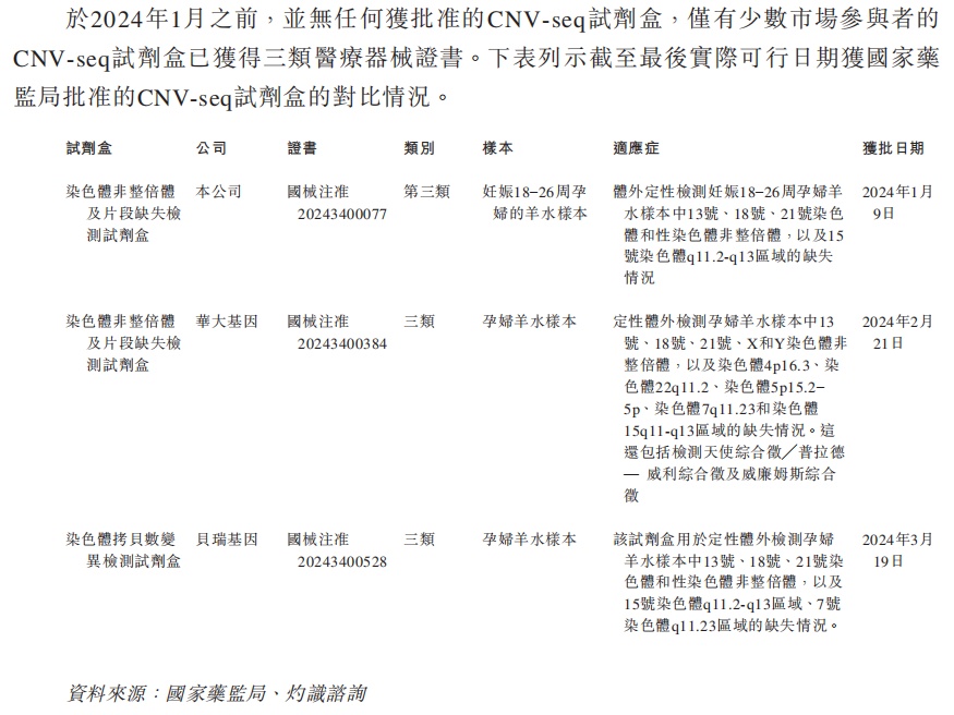
而公司的另一重要产品,即CNV-seq试剂盒,目前也面临来自华大基因与贝瑞基因的强力竞争。
CNV-seq试剂盒是首个获得国家药监局批准的基于羊水的CNV-seq试剂盒,于2024年获得了三类医疗器械证书。和传统核型分析相比,安诺优达的CNV-seq试剂盒能同时检测羊水样本中染色体非整倍体及拷贝数变异(CNV),提供了额外的检测范围和更高的出生缺陷检测精度。
招股书资料显示,同为基于羊水的CNV-seq试剂盒,华大基因与贝瑞基因的试剂盒已分别于2024年2月和3月获批,仅晚于安诺优达1-2个月,并没有留给安诺优达太多的市场窗口期。

而除了两大主要产品市场前景不看好之外,安诺优达的市场地位也并不占优势。根据灼识咨询的数据,按样本检测量计量,2023年安诺优达在中国NIPT市场位列第三,市场份额约为12.1%,而前两名竞争对手的市场份额分别为50.5%和15.9%,与安诺优达有着明显差距。

在生育健康基因测序领域以外,安诺优达于科研测序领域市场份额排名则更为靠后,截至2023年12月31日排名第六,市场份额仅有3.9%。
主要产品面临集采和竞争压力,市场地位又不具备领先优势,在此情形下,安诺优达上市后若想让市场用真金白银投票,恐怕还需要更多的说服力。