人类历史无疑就是科技的创新史。
从古代的茹毛饮血,到如今的现代生活,人类社会的每一步前进都伴随着科技创新的不断更迭。譬如,第一次工业革命,人类进入了蒸汽时代。第二次工业革命,人类进入了电气时代。第三次工业革命,人类则进入了信息时代。那么,第四次科技革命是什么?又会带来什么呢?
根据传言,高温超导、量子计算机、超级存储设备、核聚变、超级高铁、艾滋病和癌症的治愈?以上只要突破两个三个,解决能源或算力限制,就可以认为新科技革命到来了。
资本市场向来喜欢“新故事”。市场对于“第四次工业革命”的到来,显然也是翘首以盼。
上周,谷歌宣布推出具有重大意义的量子芯片Willow后,量子计算股票在近期备受瞩目。
隔夜,美东时间12月17日,美股量子计算概念股疯狂上涨,QuantumComputing(QUBT)收盘大涨52%,DWaveQuantum(QBTS.US)上涨16%,RigettiComputing(RGTI.US)则上涨32.03%。
12月18日,A股量子计算股票亦闻风而起,格尔软件(603232.SH)强势涨停,国盾量子大涨(688027.SH)8.57%,科大国创(300520.SZ)则跟涨5.04%。
对此,美国银行分析师指出,尽管量子计算的应用仍处于初级阶段,但Willow的发布对市场情绪产生了重要影响。美国参议员玛丽亚·坎特韦尔(华盛顿州民主党)表示:“量子科学技术的进步将改变游戏规则。从医疗保健突破到清洁能源解决方案,传感、计算和通信领域的量子应用将重塑我们的未来。”
虽然目前尚不能确定量子计算能否重塑未来,但可以肯定的是已经重塑了相关概念股的“未来”——IONQ(IONQ.US)作为美股量子科技概念股的龙头,自9月26日来,目前股价已经翻了近4倍。国盾量子作为A股量子科技头部企业,股价自9月初以来也实现了翻倍增长。
接下来,我们不妨透过这一波概念股的上涨趋势,能提前窥视这一次技术浪潮的发展先机。
战略重要性凸显,2030年市场规模或达千亿
量子技术的产生已经逾百年。人类在推进量子科学发展过程中产生的现代信息技术、计算机、通信、全球定位系统等,都与量子技术的应用密切相关。
其中,量子技术主要包括量子计算、量子通信、量子探测、量子传感、量子计量等,这些技术均已经被公认为可能会对各行业各领域带来颠覆性影响。
例如,量子通信可以部分取代传统的通信加密技术,实现无条件的密钥安全;量子计算能够突破传统芯片的物理极限,实现比传统计算机快百万倍的计算能力;应用量子探测技术制成的量子雷达,可以实现反隐身探测,破解隐身武器的作战优势;量子传感器具有超高灵敏度和微观尺寸,能够在GPS拒止的环境下输出精确的定位、导航和授时等战场时空信息;量子计量能够用以量子物理为基础的自然基准取代实物基准,可以实现极高的计量精度。
话虽如此,但实际上目前量子技术仍处于初级攻关阶段。
这也变相突出了谷歌“Willow”芯片的“含金量”。据智通财经APP了解,谷歌公司这一款量子计算芯片,只用5分钟即可完成现有运行速度最快的计算机要10尧(10的25次方)年才能完成的任务,同时还具有突出的纠错能力。目前高容错率一直是量子技术进步的主要障碍,因此“Willow”的诞生,可以说为研制“实用的大规模量子计算机铺平了道路”。
伴随着量子技术的战略重要性日益凸显,多个国家也开始加大对量子研发的投入和关注。
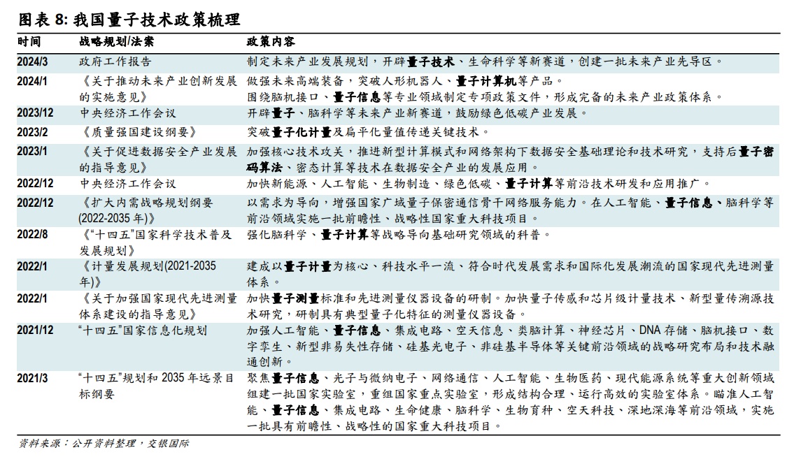
十四五以来,量子技术至少在我国国家级的规划和文件里出现过12次。在2023年12月中央经济工作会议和2024年3月的政府工作报告中,量子技术都被确定为推进新质生产力的重要赛道。

另外,除我国加大对量子科技的投入之外,近五年各国在量子信息领域的规划布局持续加速。根据信通院的统计报告,2023年6个国家相继发布量子信息相关国家战略和投资规划,计划投资总规模达到67亿美元。

随着政府不断加码布局量子技术,资本市场对量子技术热情也不断高涨,根据ICVTA&K数据,全球量子技术总融资规模在2020-23年分别21.2/29.1/33.9/19.0亿美元,主要集中在量子计算领域。2023年,我国在量子计算领域融资规模占全球的8.1%。
当然,量子技术市场规模的扩容速度无疑是显著大于融资规模的。
根据ICVTA&K的预测,全球2023年量子产业的总体市场规模或达到72.4亿美元,其中计算、通信、测量分别为47亿、10.8亿、14.6亿美元。到2030年,全球量子产业市场规模或可达到2,391亿美元,对应65%的复合年增长率,其中计算、通信、测量分别为2,155亿、197亿、38.7亿美元。
对应上述数据来看,量子技术这一细分市场的发展潜力无疑是三者之中最大的。目前业界认为,2027年末到2028年初或是量子计算的一个里程碑。从市场规模来看,全球量子计算规模在2028年或可达430亿美元,更加接近现在电子计算机的一般用途计算或在2028年后成为行业增长主要驱动力,到2035年全球量子计算规模或可达8,117亿美元。
由上可以看到,伴随量子技术的不断突破,未来十年有充分的可能或成为量子科技的“黄金时代”。
行业未来可期,港股有哪些概念股值得关注?
细化到三大领域来看,目前量子技术、量子通信、量子测量这三大领域的发展速度皆有所不同。
目前在量子通信领域,量子密钥分发(QKD)已具备“天地一体”广域网络工程化实现条件,处于规模应用推广阶段。量子保密通信网络已被多个国家和地区提升到国家战略层面,国内外都在持续开展产品集成化升级、应用融合创新、标准化体系建设。
在量子计算领域,多个量子计算原型机已经在少数特定问题上证明了“量子优越性”,但目前仍处于基础研究阶段,还不能解决有实用价值的复杂问题。先实现专用量子计算机,再实现通用量子计算机是全球共识,与之相关的供应链市场、整机销售市场、相关应用探索市场正加速发展。
在量子测量领域,已形成量子雷达、原子重力仪等一批产品,可提升对时间、位臵、加速度、电磁场等各种物理量的测量精度。目前处于实用化转型阶段,正在多种技术路线、多种应用场景中进行不同程度的工程化探索。
总的来看,虽然量子通信和量子测量当前部署虽然相对量子计算成熟一些,有的已经推广阶段,但从市场空间来看,量子计算还是最有想象力的。
从产业链条来看,量子计算上游主要包括激光器、稀释制冷机等零组件,中游包括原型机和系统软件,而下游则包括云平台和在金融、人工智能等垂直领域的应用等。其中,该产业链条中包含的港股概念股并不算多,主要是涵盖了中游软件的百度(09888)、下游模拟器的阿里巴巴(09988)、下游应用探索的中国移动(00941)。
量子通信产业链上游主要包括芯片、光子源、单光子探测器、量子随机发生器。中游主要包含核心设备、量子通信网络建设、加密网络运营以及后量子密码学。下游则主要为安防、金融、通信、电网、移动终端等。量子通信链条中港股概念股也屈指可数,包括位于中游加密网络运营的中国移动(00941)、中国电信(00728);下游金融领域的中国银行、建设银行、交通银行等,通信领域的中国电信、中国移动、中国联通。
另外,量子测量产业链上游主要为激光、低温系统、材料、电子元器件、磁体环境等。中游主要包括原子钟、原子重力仪等已经成熟商用的产品,以及量子磁力仪、光量子雷达等处于工程化研发和应用阶段的样机。下游应用领域主要为国防军工、航空航天、环境监测、工业制造、生物医疗、交通运输、能源开发等。在该产业链条中,目前并没有看到明显的港股相关概念股。
在这其中,需要注意的是,国盾量子是我国商业化量子信息技术的头部企业,因此在这一波量子科技上涨热潮中备受资本关注。国盾量子发源于中国科大,自2009年成立以来,中科大资产经营有限责任公司是其第一大股东。该公司自2020年起涉足量子计算业务,通过自主研发及参与中国科大超导量子计算“祖冲之号”实验等重大项目,为多个超导量子计算团队提供产品。
2024年11月21日,中电信量子集团拟以17.75亿元认购该公司非公开发行的2248.66万股股票事项获得中国证监会同意注册批复,认购完成后,中电信量子集团对国盾量子的持股比例约为21.86%,中电信量子集团将成为国盾量子的控股股东。故此,中国电信算的上贴上了量子科技的“双重标签”。
综上所述,不难看出,虽然量子科技尚未刮起“第四次工业革命”的风,但可以看见的是量子技术的创新和突破已经在二级市场掀起了热潮,而向来喜欢“淘金”的投资者们显然也早已按捺不住。